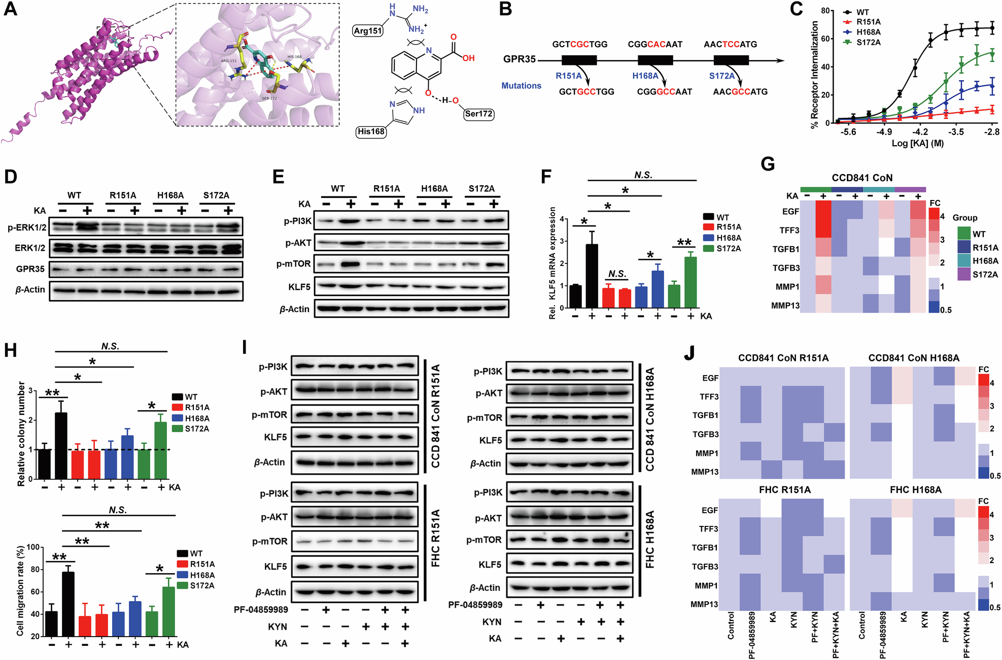
Fig. 5: The key interaction mode of GPR35 monitoring Trp metabolism.

A The binding modes of GPR35 and KA. B GPR35 mutation manner. C Flow cytometry analysis of mutated-GPR35 internalization after KA treatment for 24 h (means ± SD, n = 3). D−F Western blot and RT-PCR analyses of the effects of KA on ERK1/2 phosphorylation (D), PI3K/AKT pathway activation, KLF5 protein (E) and mRNA (F) expression in GPR35 mutated IECs (means ± SD, *P < 0.05, Student’s t test, n = 3). G, H RT-PCR, clone formation and wound healing analyses of the effects of KA on GPR35 mutated IECs proliferation, migration (H) and their related gene expression (G), respectively (means ± SD, *P < 0.05, **P < 0.01, Student’s t test, n = 3). I, J Changes of PI3K/AKT pathway activation, KLF5 protein (I) and its mediated proliferation and migration related gene (J) expression in GPR35 mutated IECs that were pretreated with (or without) PF-04859989 for 2 h prior to supplemented with KYN and KA treatment for 48 h (n = 3).