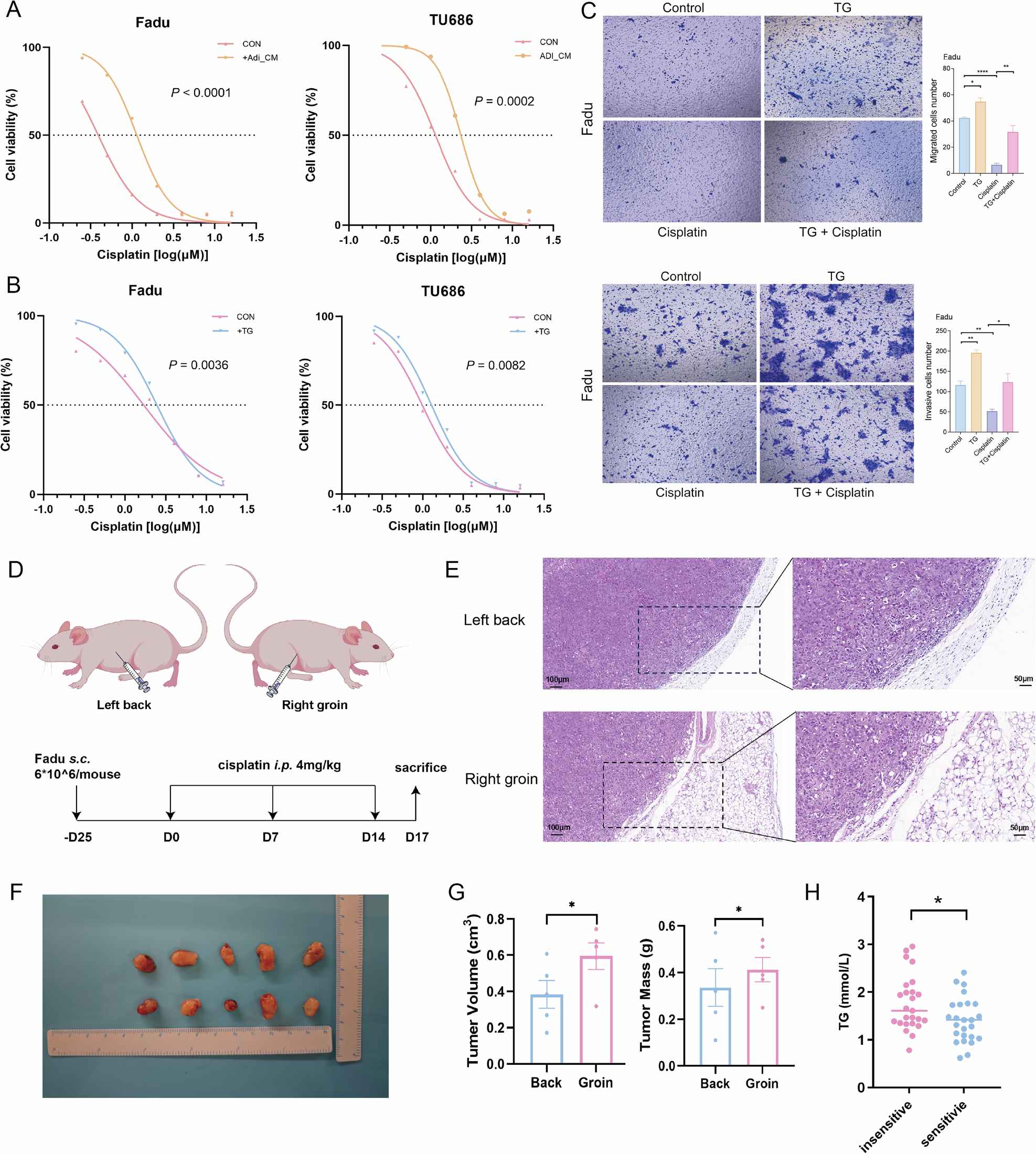
Fig. 2: Triglyceride promotes tumor cisplatin resistance.

A The change of cisplatin IC50 in Fadu and TU686 cells after adding adipocyte supernatant (n = 3). B The change of cisplatin IC50 in Fadu and TU686 cells after adding triglycerides (n = 3). C Migration and invasion ability changes of Fadu after adding triglycerides and cisplatin using transwell chamber (n = 3). D Schematic of BALB/c-nude mouse modeling protocol. E Representative HE staining pictures of left back and right groin tumors from nude mice. F Photos of left back and right groin tumors obtained from nude mice (n = 5). G The Volume and mass of obtained tumors were calculated (n = 5). H The serum triglycerides level of patients with sensitive (n = 25) and insensitive (n = 25) neck nodes. CM conditioned medium. TG triglyceride. means ± SEM.*P < 0.05, ‌**P < 0.01, ‌***P < 0.001, ****P < 0.0001, ns no statistical significance.