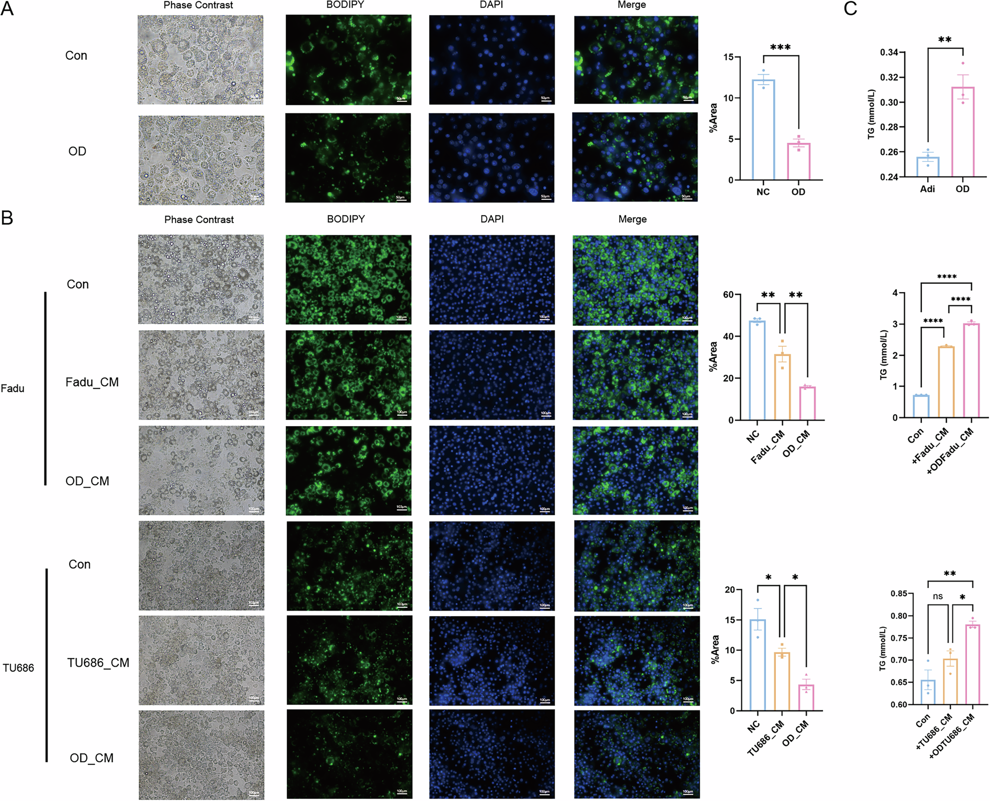
Fig. 5: Necrosis and apoptosis adipocytes release more triglycerides to the tumor microenvironment.

A Lipid droplets in adipocytes were stained and calculated to show the changes of intracellular triglyceride levels after exposure to hypoxia condition. B Lipid droplets in adipocytes were stained and calculated to show the changes of intracellular triglyceride levels after adding hypoxia or normoxia tumor cells’ conditioned medium. C The content of triglycerides in the adipocyte supernatant under hypoxia condition or after adding hypoxia or normoxia tumor cells’ conditioned medium. OD oxygen deficiency. CM conditioned medium. TG triglyceride. Green: BODIPY. Blue: DAPI. n = 3, means ± SEM. *P < 0.05, ‌**P < 0.01, ‌***P < 0.001, ****P < 0.0001, ns no statistical significance.