Fig. 3: Analysis of apoptosis-related responses in late-stage retinal organoids exposed to hyperglycaemia.
From: Unveiling the cellular and molecular mechanisms of diabetic retinopathy with human retinal organoids

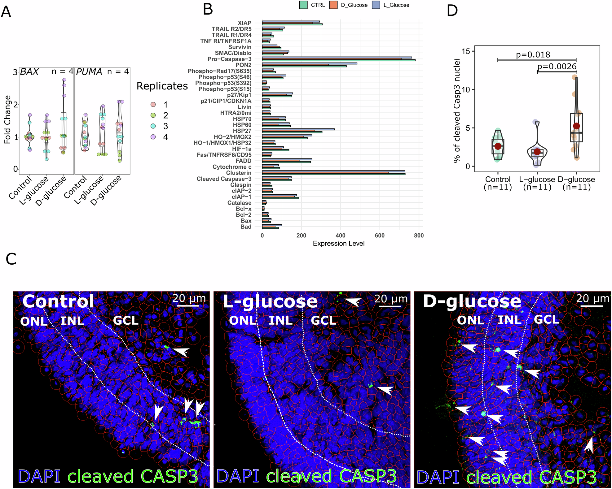
A RT-qPCR analysis of pro-apoptotic genes (BAX and PUMA) in retinal organoids after D-glucose, L-glucose, or control treatment at D150 + 28. No significant changes in expression levels were observed across conditions. Results were obtained from retinal organoids derived from two independent cell lines. Individual data points are shown. B Quantification of apoptosis-related proteins using a protein array. C Representative immunofluorescence images of late-stage (D150 + 28) retinal organoid cryosections stained for cell nuclei (DAPI, blue) and cleaved caspase-3 (green) to detect apoptotic cells. Arrowheads indicate cleaved caspase-3-positive cells. Cell segmentation outlines (red) were generated and quantified using QuPath software. ONL outer nuclear layer, INL inner nuclear layer, GCL ganglion cell layer. Scale bars: 20 µm. D Quantification of cleaved caspase-3-positive cells in retinal organoids. Individual values are shown (n = 11 for all conditions), with each n representing one organoid. Statistics: one-way ANOVA followed by Tukey’s post-hoc test. Complete F- and p-values are provided in Supplementary Table S5.