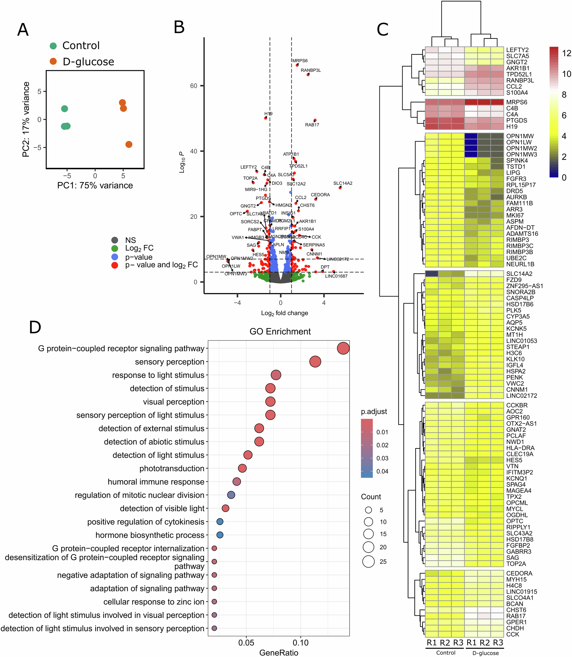
Fig. 4: Transcriptomic analysis of retinal organoids exposed to hyperglycaemia.
From: Unveiling the cellular and molecular mechanisms of diabetic retinopathy with human retinal organoids

A Principal component analysis (PCA) plot showing the clustering of transcriptomic profiles. Control and D-glucose-treated groups form distinct clusters. B Volcano plot illustrating differential gene expression between retinal organoids treated with D-glucose and controls. Significantly upregulated and downregulated genes are highlighted based on adjusted p-value and log2 fold change. C Heatmap displaying expression patterns of differentially expressed genes. D Gene Ontology (GO) enrichment analysis of all differentially expressed genes (p < 0.05, log2FoldChange ≥1).