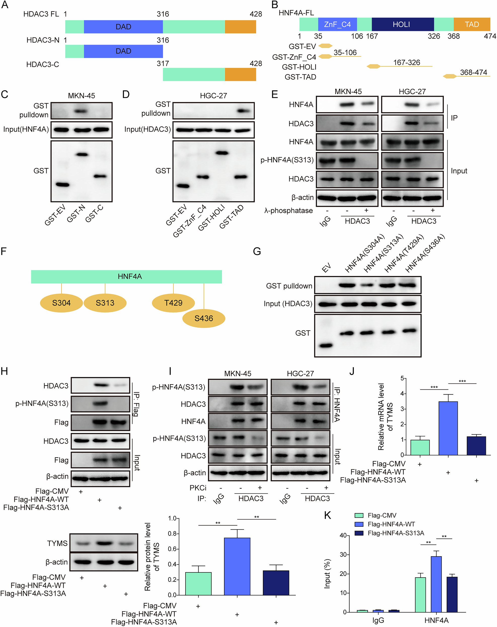
Fig. 5: Phosphorylation of HNF4A at S313 promotes the expression of TYMS.

293T cells were used to construct various truncations of A HDAC3 and B HNF4A. C The interaction between these HDAC3 truncations and HNF4A was analyzed using GST-pulldown. D The interaction between these HNF4A truncations and HDAC3 was examined using GST-pulldown. E MKN-45 and HGC-27 cells were treated with λ-phosphatase. HNF4A phosphorylation was assessed using Western blot. In addition, the binding between HDAC3 and HNF4A was investigated using Co-IP. F A schematic of HNF4A phosphorylation sites is illustrated. G 293T cells were used to construct mutants of HNF4A at phosphorylation sites, including HNF4A-S304A, HNF4A-S313A, HNF4A-S436A and HNF4A-T429A. The interaction between HDAC3 and HNF4A was assessed using GST-pulldown to screen phosphorylation sites. H 293T cells were used to construct a mutant of HNF4A at the phosphorylation site, including HNF4A-S313A. The binding between HDAC3 and HNF4A was investigated using Co-IP. I MKN-45 and HGC-27 cells were treated with PKCi. The interaction between HDAC3 and HNF4A was examined using Co-IP. 293T cells were used to construct a mutant of HNF4A at the phosphorylation site, including HNF4A-S313A. J The expression of TYMS was evaluated using RT-qPCR and Western blot. K The binding of HNF4A to the TYMS promoter was analyzed using ChIP. All experiments were repeated at least 3 times, *p < 0.05, **p < 0.01, ***p < 0.001.