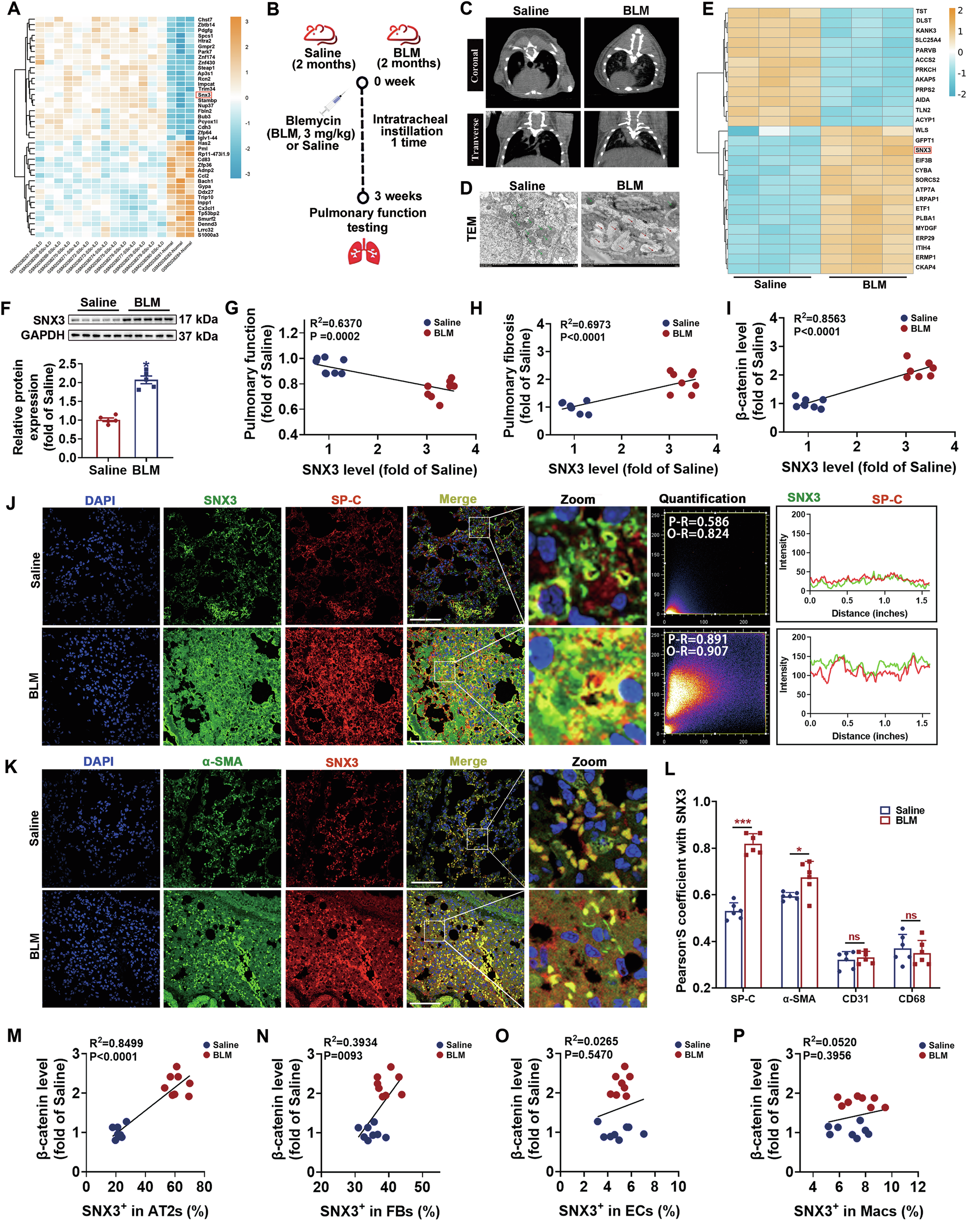
Fig. 1: SNX3 expression was upregulated in pulmonary fibrosis.
From: Targeting sorting nexin 3 to treat pulmonary fibrosis by dual modulating Wnt/β-catenin signaling

A Heatmap of the abundance of genes determined by bioinformatics analysis from GSE76808. B The flow chart of BLM-induced PF in C57BL/6 mice. Were created with BioGDP.com. C Micro-CT images were shown; n = 5 mice. D The ultrastructural dysfunction of lung tissues was detected by TEM analysis; Scale bars: 2 μm. E Heatmap of various proteins determined by proteomics analysis of the lungs of 3 saline-treated mice and 3 BLM-treated mice. F Representative images of western blotting analysis detected the protein level of SNX3; n = 8 mice. G Correlation between SNX3 protein levels and pulmonary function (Pearson R2 = 0.6370; P = 0.0002). H Correlation between SNX3 protein levels and pulmonary fibrosis (Pearson R2 = 0.6973; P < 0.0001). I Correlation between SNX3 protein levels and β-catenin protein levels (Pearson R2 = 0.8563; P < 0.0001). J, K The change of colocalization of SNX3 with SP-C and α-SMA in mice was measured by IF staining analysis; Scale bar: 100 μm, n = 8 mice. L The change Pearson,S colocalization coefficient of SNX3 with SP-C, α-SMA, CD31, CD68 in mice was shown; n = 6 mice. M Correlation between β-catenin protein levels and SNX3 positive rate in AT2s (Pearson R2 = 0.8499; P < 0.0001). N Correlation between β-catenin protein levels and SNX3 positive rate in FBs (Pearson R2 = 0.3934; P < 0.0093). O Correlation between β-catenin protein levels and SNX3 positive rate in ECs (Pearson R2 = 0.0265; P = 0.5470). P Correlation between β-catenin protein levels and SNX3 positive rate in Macs (Pearson R2 = 0.0520; P = 0.3956). The data were shown as means ± SEM. *P < 0.05 vs. Saline group. ns, not significant.