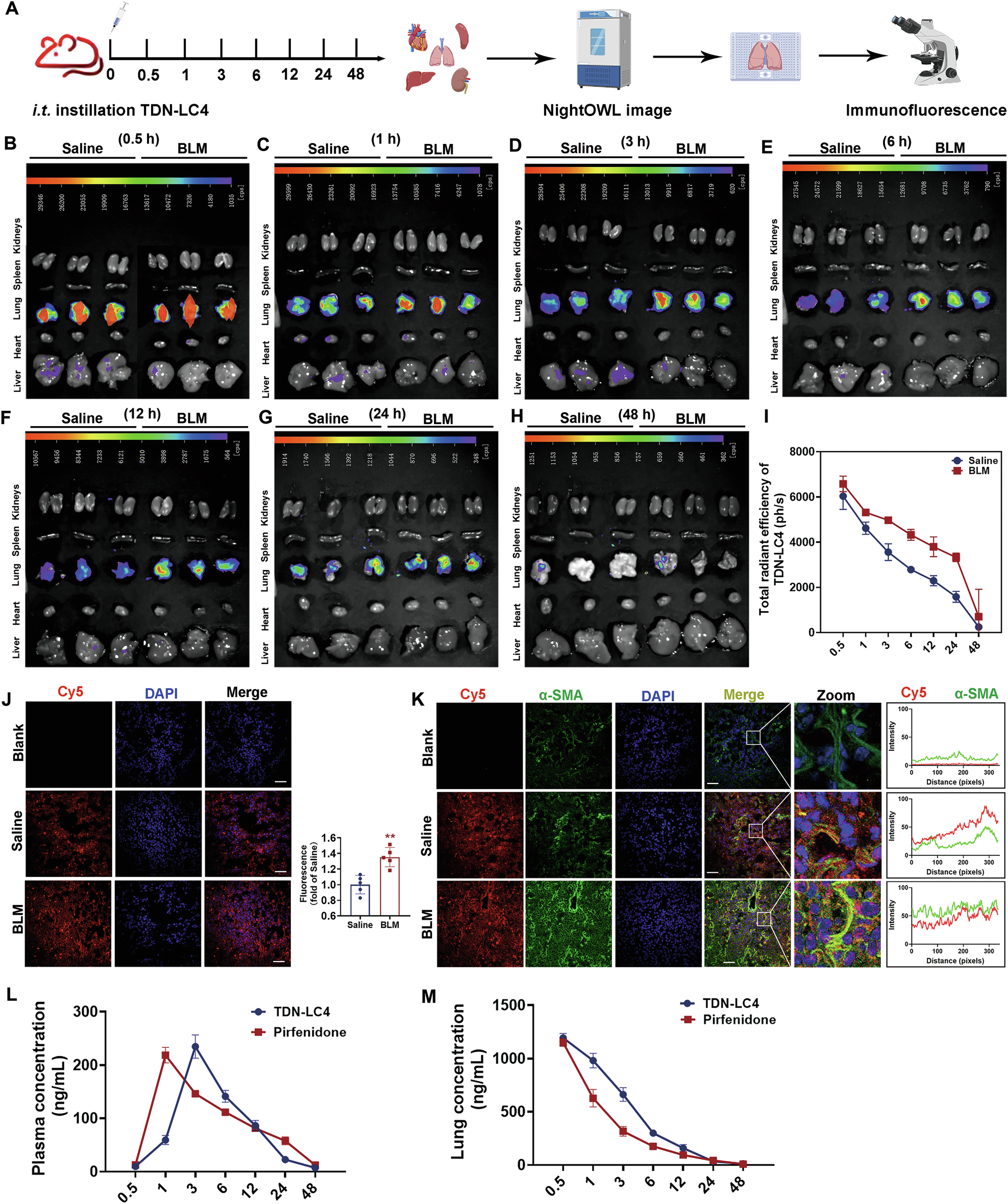
Fig. 9: Biodistribution assessment of TDN-LC4 in healthy and BLM-induced pulmonary fibrosis mice.
From: Targeting sorting nexin 3 to treat pulmonary fibrosis by dual modulating Wnt/β-catenin signaling

A Experimental schema illustrating ex vivo fluorescence imaging and immunofluorescence staining for Cy5-TDN-LC4 biodistribution. B–H Representative ex vivo fluorescence images of major organs (heart, liver, lungs, spleen, kidneys) at serial timepoints (0.5, 3, 6, 12, 24, 48 h) post-intratracheal instillation of Cy5-TDN-LC4. I Quantitative analysis of pulmonary fluorescence intensity across timepoints (n = 6 mice). J Confocal microscopy of Cy5-TDN-LC4 biodistribution in lung sections from Saline or BLM groups (24 h). Scale bars: 100 μm. K Immunofluorescence co-localization of Cy5-TDN-LC4 (red) with α-SMA (green) in normal or fibrotic lungs. Nuclei counterstained with DAPI (blue). Scale bars: 100 μm. n = 6 mice. Data were shown as means ± SEM. L Lung tissue concentration-time profiles of TDN-LC4 (blue) and pirfenidone (red) measured. M Corresponding plasma concentration-time curves of TDN-LC4 (blue) and pirfenidone (red) measured. Error bars represent SEM (n = 6 mice). *P < 0.05 vs. Saline. ns, not significant.