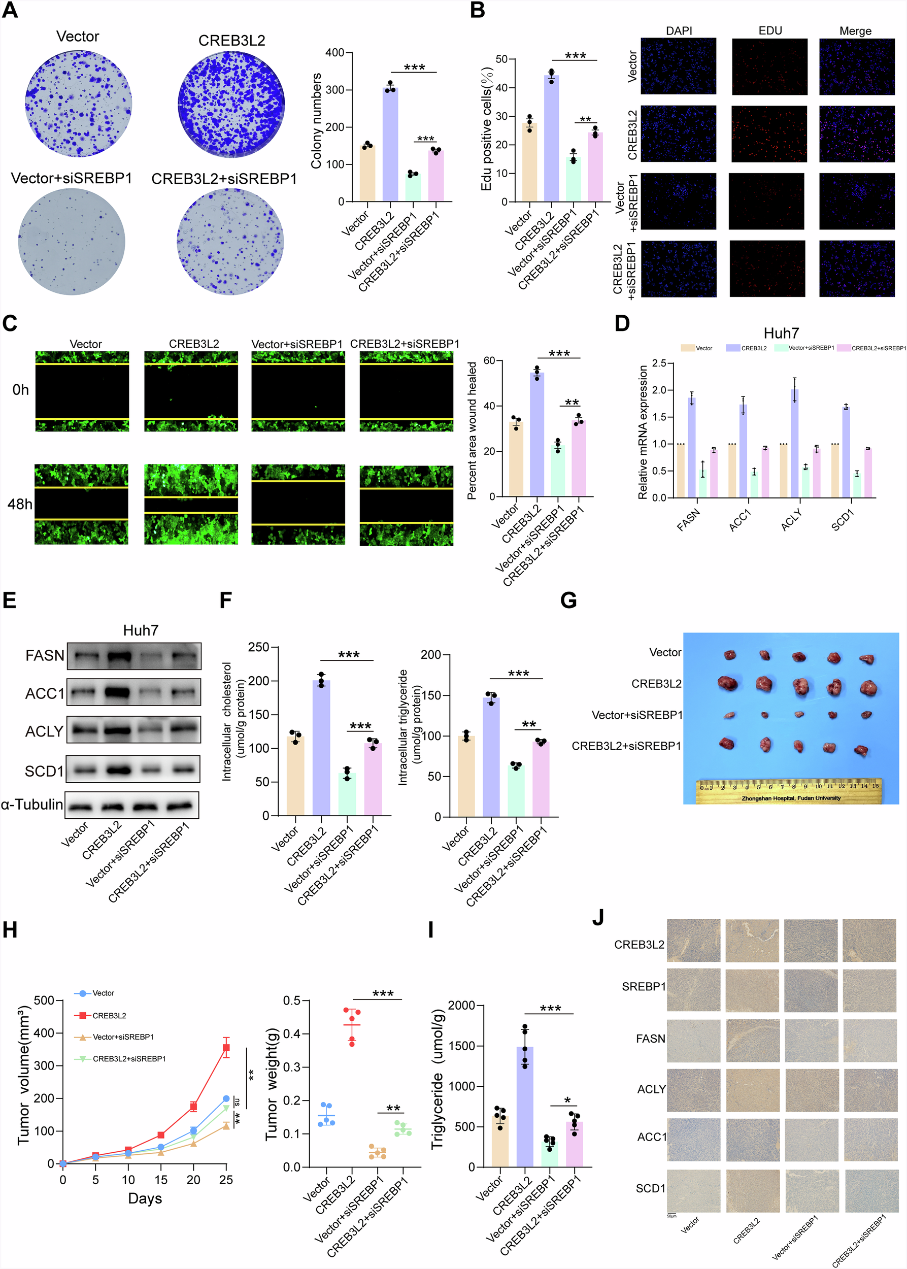
Fig. 6: SREBP1 is a functionally important target gene for CREB3L2-mediated biological behavior in HCC.

A, B CCK-8 and EdU proliferation assays conducted in Huh7 cells with CREB3L2 overexpression or SREBP1 knockdown. C Wound healing assays conducted after CREB3L2 overexpression or SREBP1 knockdown. D, E Assess the changes in mRNA and protein expression levels of FASN, ACC1, ACLY, and SCD1 in Huh7 cells. F Alterations in triglyceride and cholesterol content in response to CREB3L2 overexpression or SREBP1 knockdown. G, H Xenograft tumor growth was assessed following CREB3L2 overexpression or SREBP1 knockdown. I Measurement of triglyceride levels in harvested xenograft tumors. J IHC analysis of CREB3L2, SREBP1, FASN, ACLY, ACC1, and SCD1 in various tumor subgroups. *P < 0.05; **P < 0.01; ***P < 0.001.