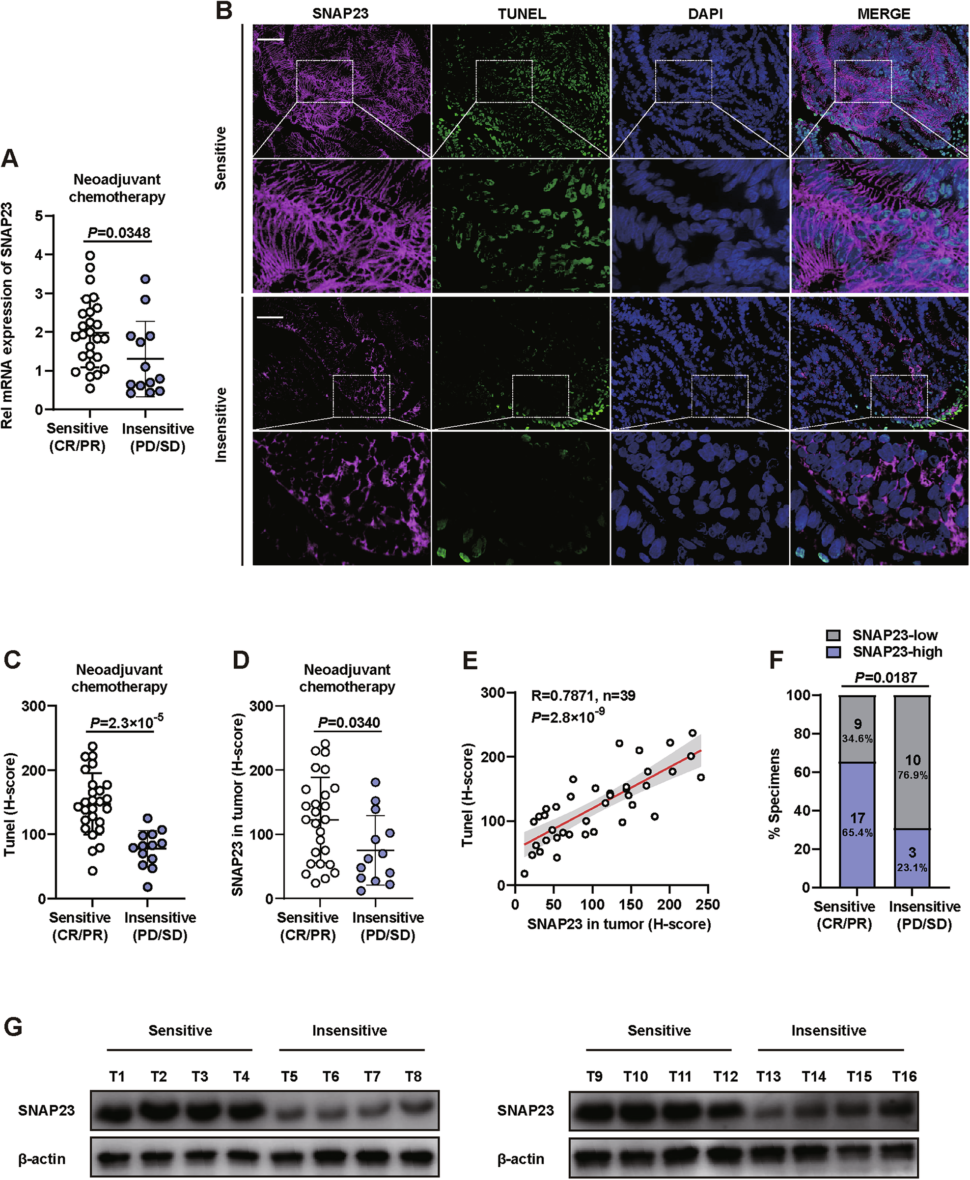
Fig. 1: Clinical significance of SNAP23 expression in colorectal cancer (CRC).

A Quantitative real-time PCR analysis of SNAP23 expression in CRC biopsies (n = 39) prior to neoadjuvant chemotherapy (NACT). B Representative immunohistochemistry (IHC) images of TUNEL and SNAP23 staining in therapy-sensitive (n = 26) and therapy-insensitive (n = 13) CRC tissues. Scale bars, 20 μm. C Quantification of fluorescence intensity to evaluate the coexpression of SNAP23 and TUNEL. D Distribution of SNAP23 expression levels between therapy-insensitive and therapy-sensitive groups. E Correlation analysis between IHC scores of SNAP23 and TUNEL levels in CRC patients (n = 39) using two-sided Pearson correlation. F Comparison of SNAP23 expression levels between therapy-insensitive and therapy-sensitive groups. G Western blot analysis of SNAP23 protein levels in therapy-sensitive (n = 8) and therapy-insensitive (n = 8) CRC tissues. Data are means ± SD. Two-sided Student’s t test (A, C, and D). Two-sided Pearson correlation analysis (E). Fisher’s exact test (F).