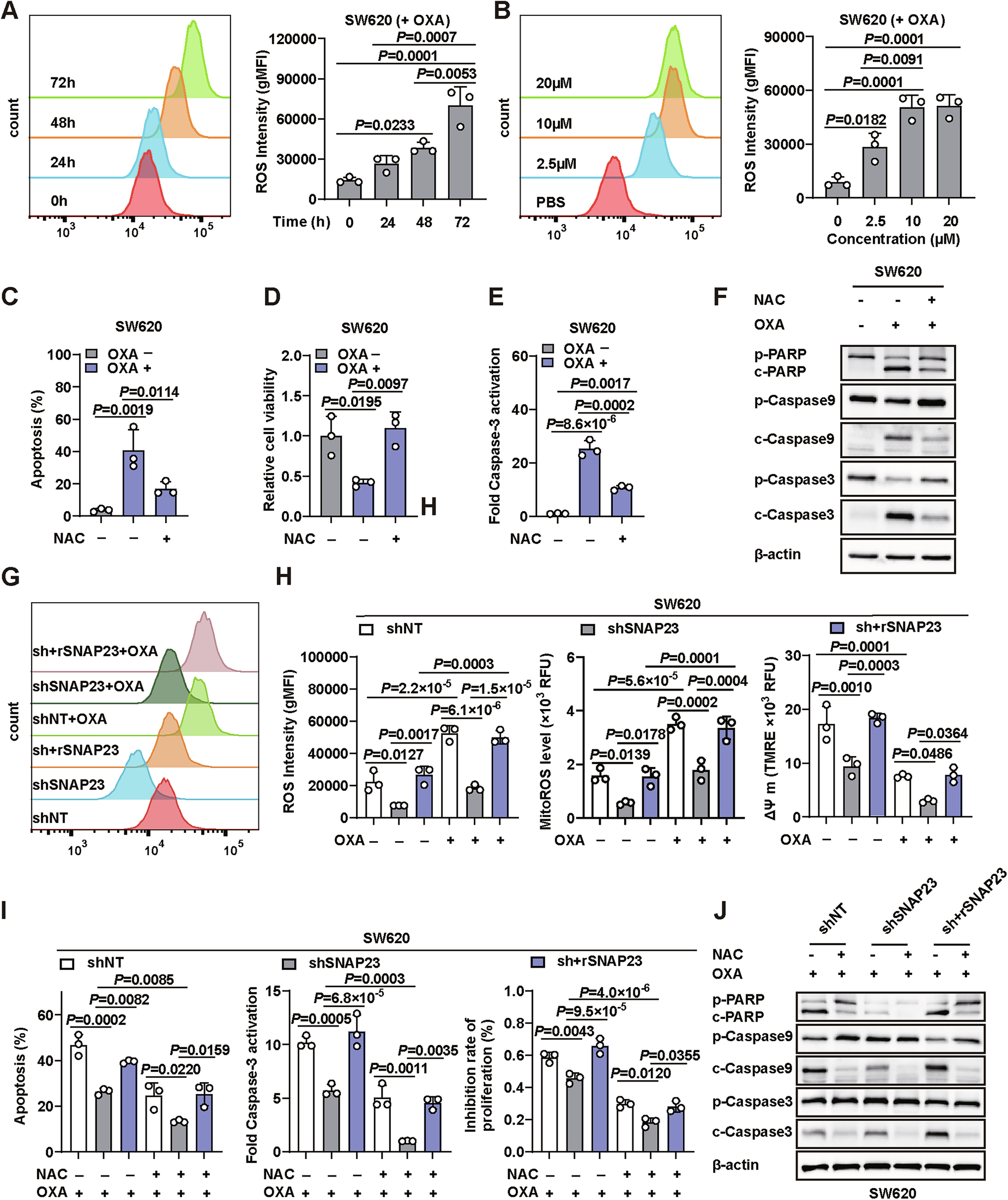
Fig. 3: SNAP23 mediates chemoresistance through down-regulating ROS level in tumors.

A Cells were treated with varying concentrations (2.5 µM, 10 µM, 20 µM) of OXA for 72 h. Intracellular ROS levels were measured using a DCFH-DA probe via flow cytometry (FC) in parental cells. B Intracellular ROS levels at different time points were measured using a DCFH-DA probe via FC following treatment with 10 µM OXA in parental cells. C–F Parental cells were treated with PBS or OXA (10 µM, 72 h) in combination with 5 mM N-acetyl-cysteine (NAC). FC and quantification analysis (C) with Annexin V/PI staining were used to evaluate the percentages of live cells (Annexin V−/PI−) and apoptotic cells (Annexin V+/PI+). Cell viability (D) of SW620 cells was measured using the SRB assay. Caspase-3 activation (E) was measured using an Caspase-3 Activity Assay kit. Western blot analysis (F) of cleaved PARP, cleaved caspase-9, and cleaved caspase-3 expression. Representative FC plot (G) and statistical results of (H) total ROS levels. I Changes in mitochondrial ROS levels, mitochondrial membrane potential (ΔΨ m) of control, SNAP23-knockdown, and SNAP23-restored SW620 cells under PBS or OXA treatment (10 µM, 72 h). I, J Control, SNAP23-knockdown, and SNAP23-restored SW620 cells were treated with OXA (10 µM, 72 h) with or without 5 mM NAC. FC and quantification analysis (I) with Annexin V/PI staining were used to evaluate the percentages of live cells (Annexin V−/PI−) and apoptotic cells (Annexin V+/PI+). Cell inhibition rate (I) of SW620 cells was measured using the SRB assay. Caspase-3 activation (I) was measured using an Caspase-3 Activity Assay kit. Western blot analysis (J) of cleaved PARP, cleaved caspase-9, and cleaved caspase-3 expression. Data are means ± SD. One-way ANOVA with Tukey’s multiple comparisons test (A–E, H, I).