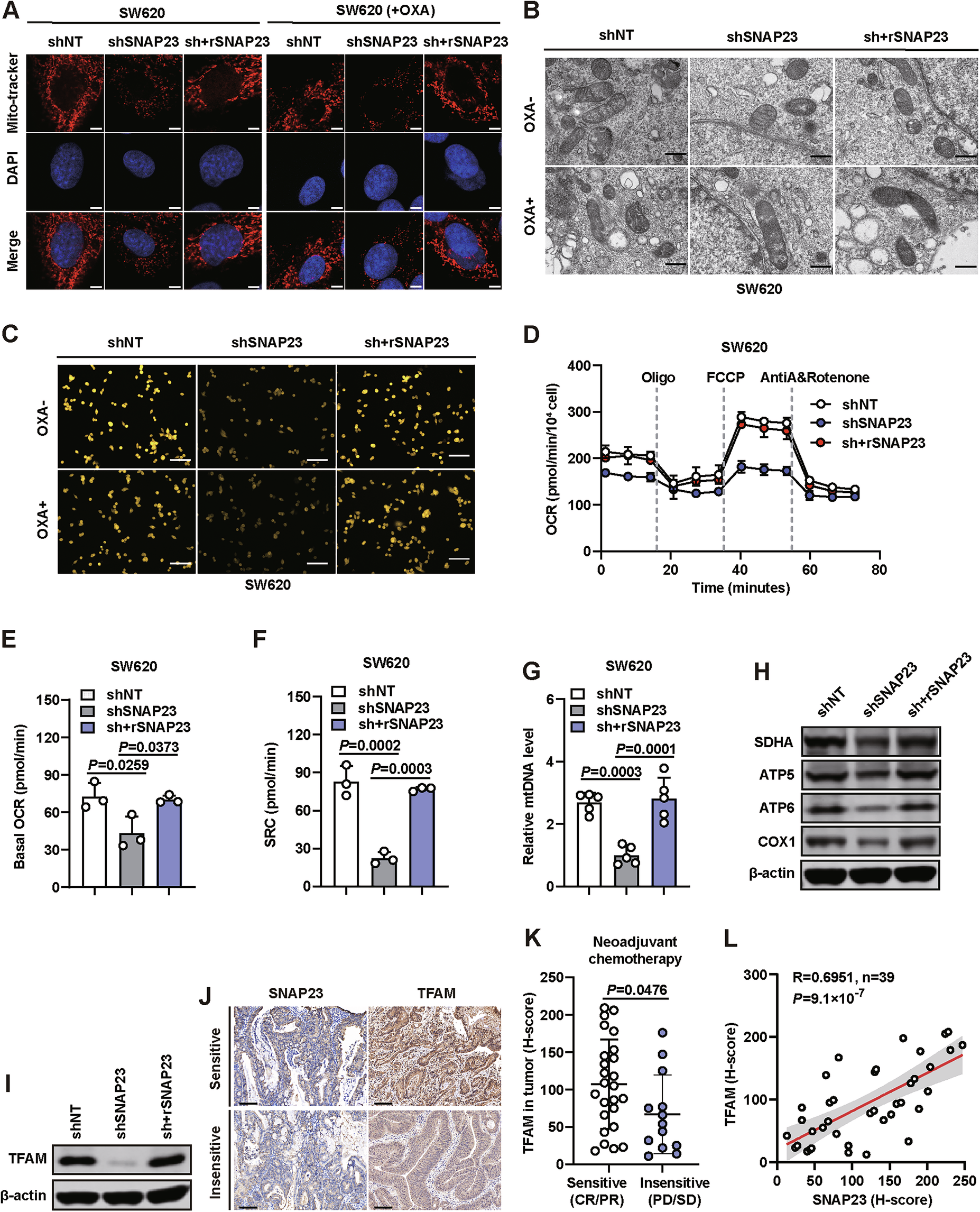
Fig. 4: SNAP23 depletion cells retains better mitochondrial function and integrity with less mitochondrial content and respiratory capacity.

A Confocal images of SW620 cells treated with or without OXA with MitoTracker-labeled mitochondria. Scale bar, 10 μm. B Representative transmission electron microscopy (TEM) images showing mitochondrial morphological changes with or without OXA treatment. Scale bar, 500 nm. C Representative images of mitochondrial membrane potential assessed by TMRM staining. Scale bar, 50 μm. D–F Oxygen consumption rate (OCR) analysis (D) using Seahorse analysis in control, SNAP23-knockdown, and SNAP23-restored SW620 cells. Basal OCR (E) and (F) spare respiratory capacity (SRC) were measured in SW620 cells. G Relative mtDNA levels in control, SNAP23-knockdown, and SNAP23-restored SW620 cells measured by qPCR. H Western blot analysis of mitochondrial protein expression levels. I Western blot analysis of TFAM expression levels in control, SNAP23-knockdown, and SNAP23-restored SW620 cells. J–L Representative immunohistochemistry (IHC) staining images (J) and analysis of TFAM (K) expression levels in therapy-sensitive (n = 26) and therapy-insensitive (n = 13) CRC tissues. Scale bars, 50 μm. L Correlation analysis of protein levels between SNAP23 and TFAM in CRC tissues. Data are means ± SD. One-way ANOVA with Tukey’s multiple comparisons test (E–G). Two-sided Student’s t test (K). Two-sided Pearson correlation analysis (L).