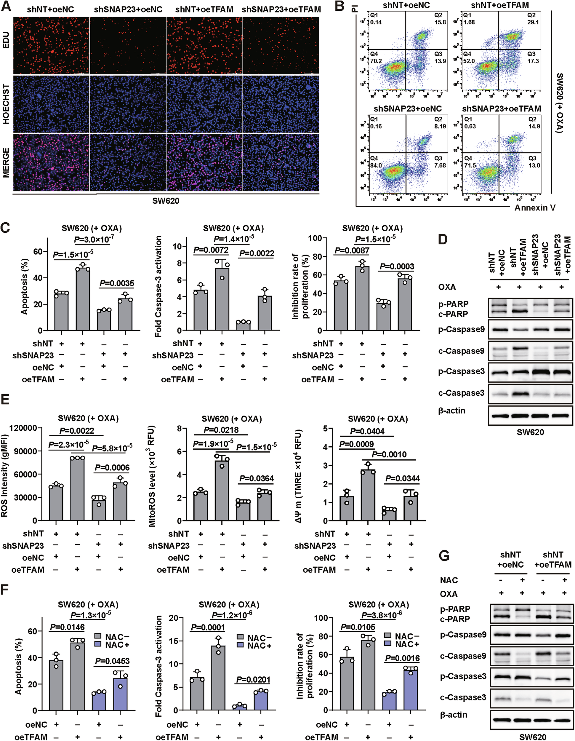
Fig. 5: TFAM overcomes drug resistance through regulate ROS levels in tumors.

A The proliferative abilities of SW620 cells were detected by EdU assays. Scale bar, 100 μm. B–E The oeNC or oeTFAM plasmids were transfected into SNAP23-silenced cells or SNAP23-stably expressing cells, respectively. These cells were treated with OXA (10 µM, 72 h). Flow cytometry (FC) (B) and quantification analysis (C) with Annexin V/PI staining were used to evaluate the percentages of live cells and apoptotic cells. Cell inhibition rate (C) of SW620 cells was measured using the SRB assay. Caspase-3 activation (C) was measured using an Caspase-3 Activity Assay kit. Western blot analysis (D) of cleaved PARP, cleaved caspase-9, and cleaved caspase-3 expression. E Statistical results of total ROS levels. Changes in mitochondrial ROS levels, mitochondrial membrane potential (ΔΨ m). F, G TFAM-stably expressing and TFAM-overexpressing SW620 cells were treated with OXA (10 µM, 72 h) with or without 5 mM NAC. FC and quantification analysis (F) with Annexin V/PI staining were used to evaluate the percentages of live cells and apoptotic cells. Cell inhibition rate (F) of SW620 cells was measured using the SRB assay. Caspase-3 activation (F) was measured using an Caspase-3 Activity Assay kit. Western blot analysis (G) of cleaved PARP, cleaved caspase-9, and cleaved caspase-3 expression. Data are means ± SD. One-way ANOVA with Tukey’s multiple comparisons test (C, E, F).