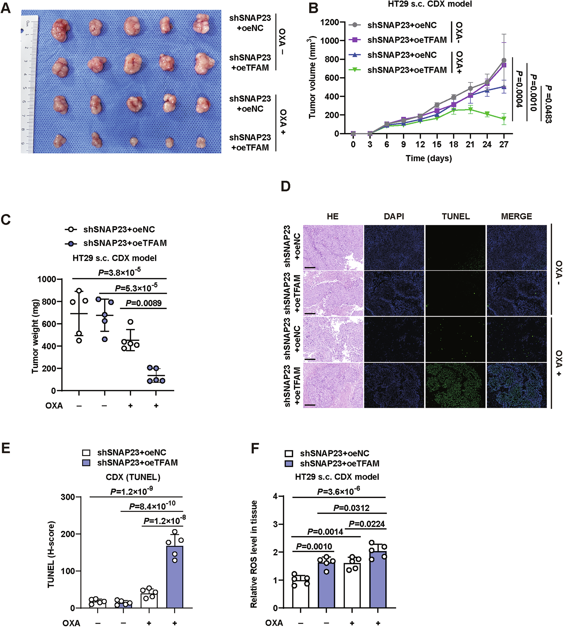
Fig. 6: TFAM over-expression overcomes OXA resistance in cell-derived xenograft (CDX) models.

A Photographs of the excised tumors. Graphical representation of tumor volumes (B) and weights (C) in control and TFAM-overexpressing HT29-induced CDX tumors in nude mice subjected to intraperitoneal injection of OXA (7.5 mg/kg) in the drinking water (n = 5). PBS was used as a control. D Representative TUNEL and H&E staining images of paraffin-embedded subcutaneous tumor sections. Scale bars, 50 μm. E Quantification of fluorescence intensity. F ROS levels in HT29-induced CDX tumors. n = 5 mice per group. Data are means ± SD. One-way ANOVA with Tukey’s multiple comparisons test (B, C, E, F).