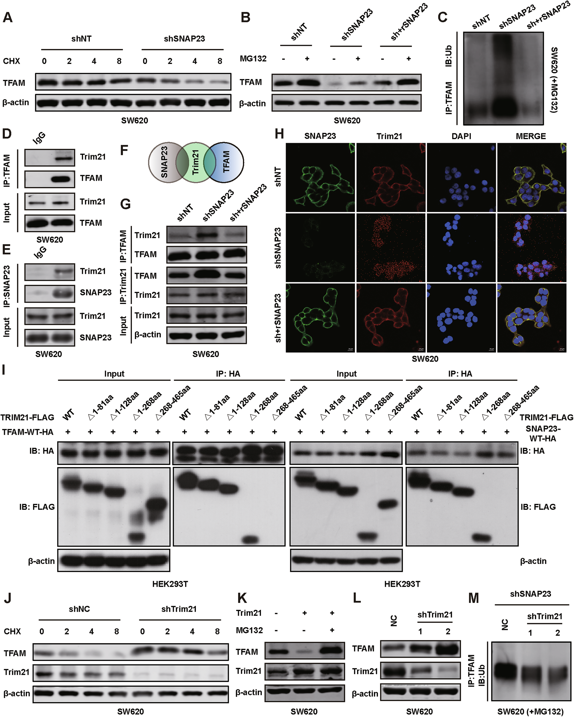
Fig. 7: SNAP23 exerts a competitive inhibition on Trim21-mediated ubiquitination degradation of TFAM.

A Western blot analysis of TFAM expression in control and SNAP23-knockdown SW620 cells after treatment with 100 µg/ml cycloheximide (CHX) for the specified duration. B Western blot analysis of TFAM expression in control, SNAP23-knockdown, and SNAP23-restored SW620 cells, treated with or without 10 µM MG132 for 6 h before harvesting. C Ubiquitination assays of endogenous TFAM in lysates from control, SNAP23-knockdown, and SNAP23-restored SW620 cells. Cells were treated with 10 µM MG132 for 6 h before harvesting. D Interaction of TFAM with Trim21 at the endogenous level. E Interaction of SNAP23 with Trim21 at the endogenous level. F Mass spectrometry (MS) analysis of SNAP23-associated and TFAM-associated proteins. G Western blot analysis of the interaction between TFAM and Trim21 in control, SNAP23-knockdown, and SNAP23-restored SW620 cells. H Representative images of IF staining for DAPI (blue), SNAP23 (green) and Trim21 (magenta) in SW620 cells. I Co-IP analysis of cell lysates from HEK293T cells expressing the respective deletion mutants. J Western blot analysis of TFAM and Trim21 expression in SW620 cells after treatment with 100 µg/ml CHX and transfection with shTrim21. K Western blot analysis of TFAM and Trim21 expression in SW620 cells transfected with the indicated plasmids and treated with 10 µM MG132 for 6 h before harvesting. L Western blot analysis of TFAM expression in SW620 cells transfected with shTrim21 plasmids. M Ubiquitination assays of endogenous TFAM in lysates from SNAP23-knockdown SW620 cells transfected with shTrim21 plasmids and treated with 10 µM MG132 for 6 h before harvesting.