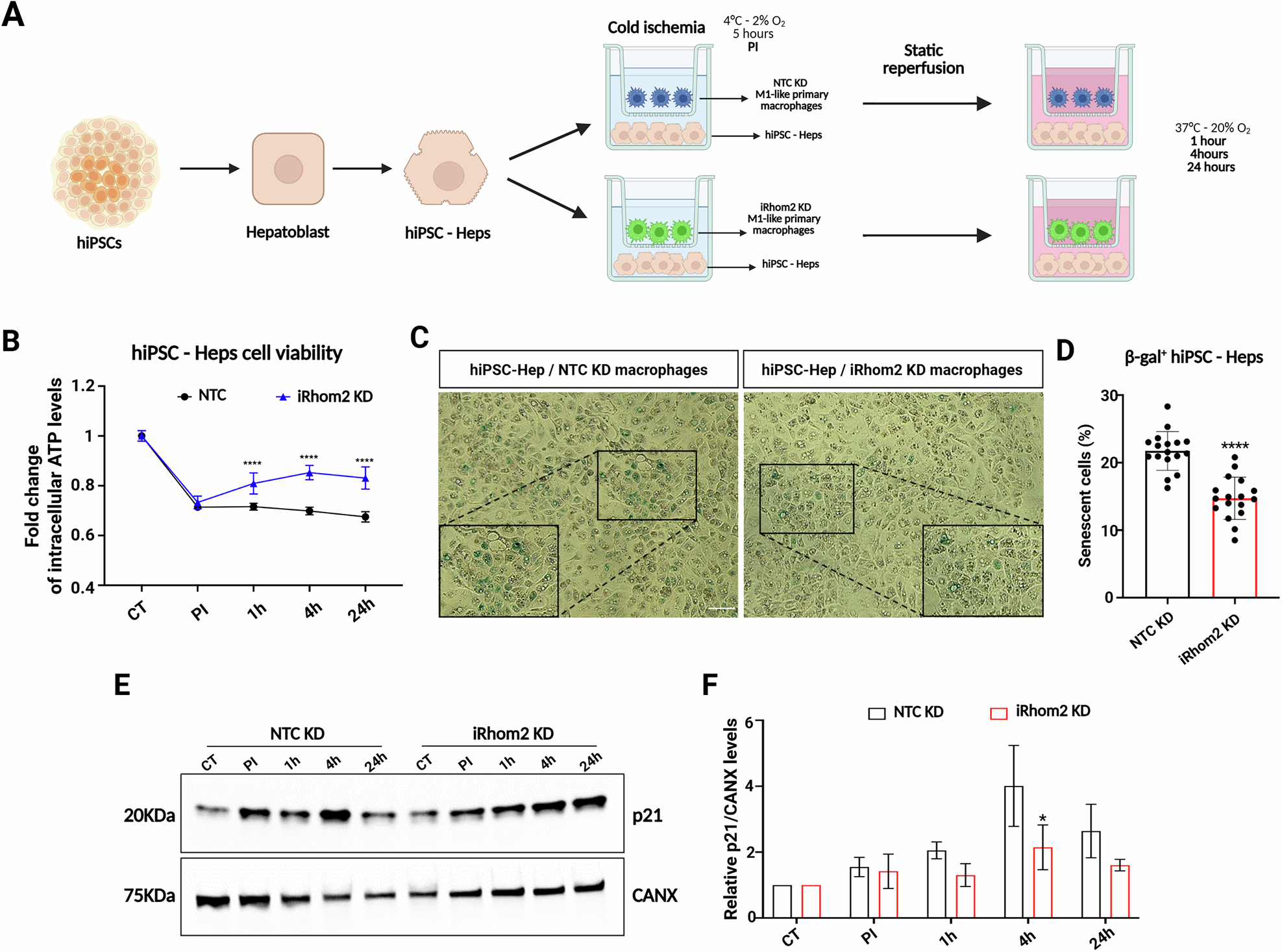
Fig. 5: iRhom2 ablation in primary macrophages reduced senescence of hiPSC-derived hepatocytes during reperfusion.

A Schematic representation of the co-cultured NTC or iRhom2 KD macrophages with hiPSC-derived hepatocytes and subjected to IRI. B Intracellular ATP quantification in hiPSC-Heps co-cultured with NTC (black line) or iRhom2 KD (red line) macrophages during IRI at different time points (n = 12). C Representative pictures of hiPSC-Heps co-cultured with NTC or iRhom2 KD macrophages for 24 h of reperfusion and stained for β-Galactosidase (Scale bar: 100 μm). D Senescence quantification of β-Galactosidase+ hiPSC-Heps co-cultured with NTC or iRhom2 KD macrophages at 24 h of reperfusion. E Representative immunoblot of p21 in hiPSC-Heps co-cultured with NTC or iRhom2 KD macrophages and subjected to IRI. p21 protein level was analyzed at all the different reperfusion timepoints. Calnexin (CANX) was used as loading control. F p21 protein quantification from hiPSC-Heps co-cultured with NTC or iRhom2 KD macrophages and subjected to IRI (n = 3). B Two-way ANOVA with Sidak correction, D, F Multiple unpaired t-tests (*p < 0.05; **p < 0.005; ****p < 0.0001; ns not significant). Created in BioRender. Zito, G. (2025) https://BioRender.com/lyqjlhy.