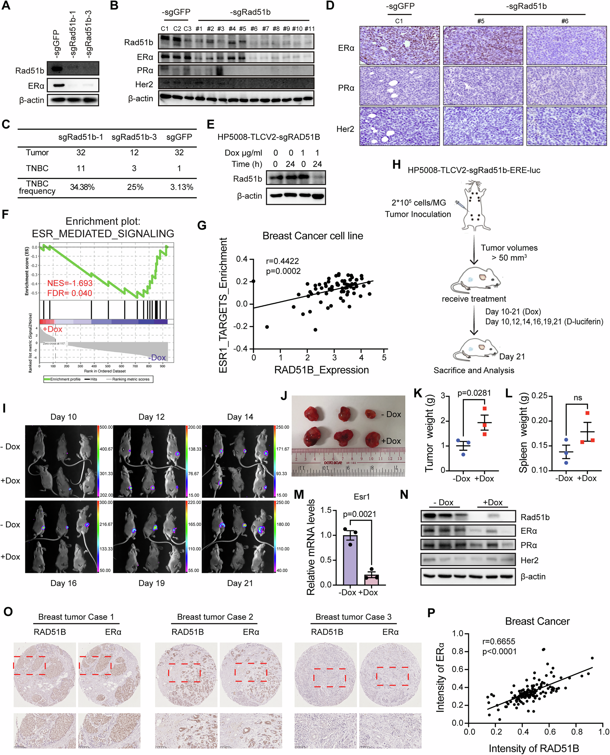
Fig. 2: RAD51B is required for ERα expression during tumorigenesis.
From: RAD51B-EZH2 axis as a potential therapeutic target for TNBC through cell fate conversion

A The knocking-out efficiency of two independent sgRNA in HP5008 cells and the relative expression of ERα protein, as measured by western blotting. B Whole tissue lysates from different tumors in WT or Rad51b knockout group were subjected to western blot analysis. C Table summary the TNBC frequency among different groups. D Representative IHC staining images of ERα, PR and Her2 from each group. Scale bar, 50 μm. E The knocking-out efficiency of dox-induced RAD51B knockout in HP5008 cells and relative expression of RAD51B protein, as measured by western blotting. F GSEA analysis reveals that downregulated genes in Rad51b knockout cells are enriched in ESR_MEDIATED_SIGNALING gene set. G Scatter plot showing the positive correlation between Rad51b mRNA expression and ESR1_TARGETS_Enrichment score in breast cancer cell lines. Pearson’s correlation coefficient r and two-tailed P value were shown. H The strategy for establishing mouse models for in vivo ERα signaling detection. I Representative images of bioluminescence signals of tumor-bearing mice treated with or without doxycycline (dox) to induce Rad51b knockout (n = 3 mice per group). J–L Tumor images (J), tumor weight (K) and spleen weight (L) of each group on day 21. M, N The expression of ERα in different tumors was measured by RT-qPCR (M) and western blotting (N). Data are presented as the means ± SEM, with statistical significance among groups determined by Student’s t test. O–P Representative images of IHC staining (O) and correlation P between RAD51B and ERα abundance in human breast cancer tissues. Scale bar, 100 μm. Each data point represents the value from an individual patient (n = 136). Pearson’s correlation coefficient r and two-tailed P value were shown.