Fig. 7: Targeting EZH2 confers anti-estrogen sensitivity on ERα-negative breast cancer.
From: RAD51B-EZH2 axis as a potential therapeutic target for TNBC through cell fate conversion

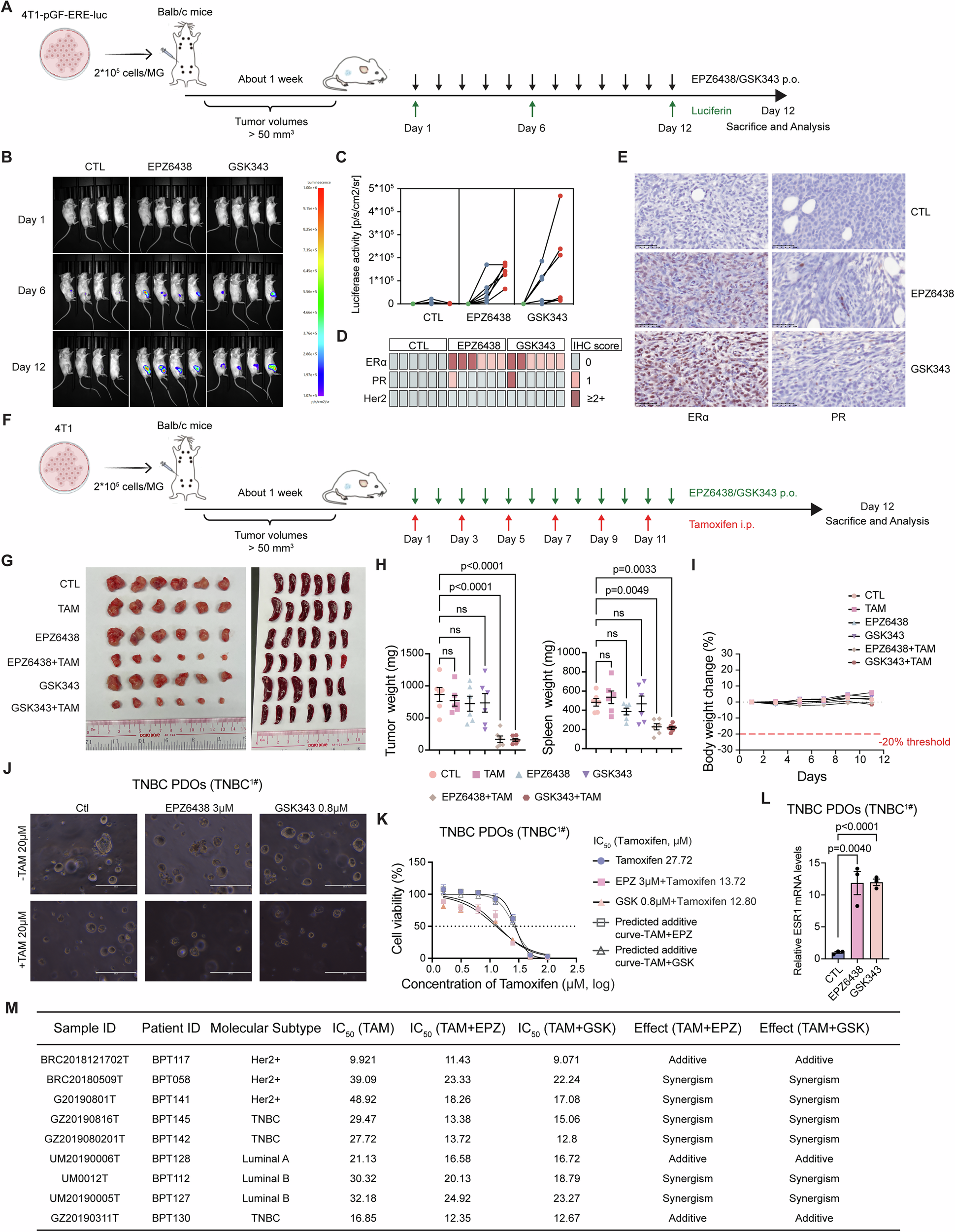
A The strategy for establishing mouse models for in vivo ERα signaling detection. B Representative images and quantitation analysis (C) of bioluminescence signals of tumor-bearing mice. D Summary of ERα, PR, and Her2 abundance in tumors from each group measured by IHC analysis. E Representative images of ERα and PR abundance in tumors from each group measured by IHC analysis. F The strategy for establishing mouse models for in vivo investigation of the effects of combination therapy. Tumor images (G), tumor weight, spleen weight (H) and body weight change (I) of mice in each group. Data are presented as the means ± SEM, with statistical significance among groups determined by a one-way ANOVA test. J, K Representative images (J) and quantification (K) of cell viability of patient-derived organoids of triple-negative breast cancer treated with DMSO, EPZ6438, GSK343 and tamoxifen (TAM) for 4 days. Scale bar, 200 μm. IC50 values for tamoxifen are indicated. Data are presented as means ± SEM of three independent experiments. L ESR1 expression levels in each group were measured by RT-qPCR. Data are presented as the means ± SEM, with statistical significance among groups determined by a one-way ANOVA test. M Summary the information of different PDOs and IC50 values for TAM treatment in different experimental groups.