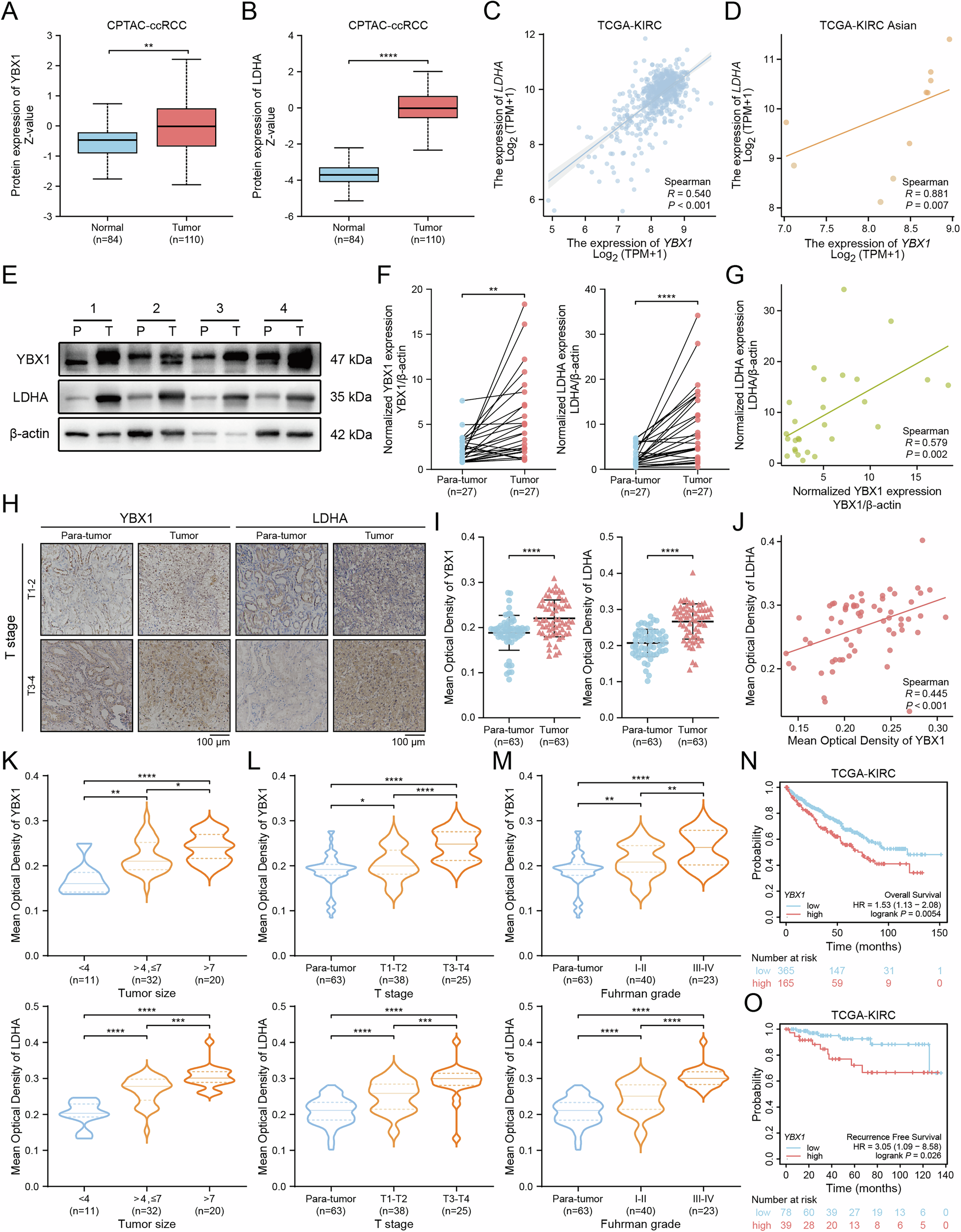
Fig. 4: YBX1 and LDHA proteins are highly expressed and correlate positively in ccRCC tissues.

A, B Protein expression levels of YBX1 (A) and LDHA (B) in ccRCC from the CPTAC database. C, D Correlation of gene expression between YBX1 and LDHA in ccRCC from the TCGA database (C) and in an Asian population (D). E Western blot analysis of YBX1 and LDHA protein expression in tumor (T) and paired adjacent non-tumor (P) tissues from 27 ccRCC patients, showing representative images from 4 pairs of tissues. F Quantification of YBX1 and LDHA proteins in ccRCC and adjacent non-cancerous tissues from 27 cases using Image J software, normalized to β-actin. G Correlation of YBX1 and LDHA protein expression in tumor tissues from 27 ccRCC patients. H-M Immunohistochemical staining to assess the expression of YBX1 and LDHA in 63 pairs of ccRCC and adjacent tissues. H, I Representative immunohistochemical staining images and quantification of IHC staining using Image J software. J Correlation of quantified immunohistochemical staining of YBX1 and LDHA in tumor tissues of 63 ccRCC patients. K-M Levels of YBX1 and LDHA in ccRCC patients stratified by tumor size, T stage and Fuhrman grade. N, O Impact of YBX1 expression on overall survival (OS) (N) and recurrence free survival (RFS) (O) in ccRCC patients from the TCGA database. **P < 0.01, ***P < 0.001, ****P < 0.0001. Unpaired two-sided Student’s t-test in A, B, K, L and M. Spearman correlation statistics in C, D, G and J. Paired t-test in F and I. Log-rank test in N and O. Data are presented as mean ± SD.