Fig. 6: The TRIM3/TLR3 axis suppresses NSCLC progression.
From: The TRIM3/TLR3 axis overrides IFN-β feedback inhibition to suppress NSCLC progression

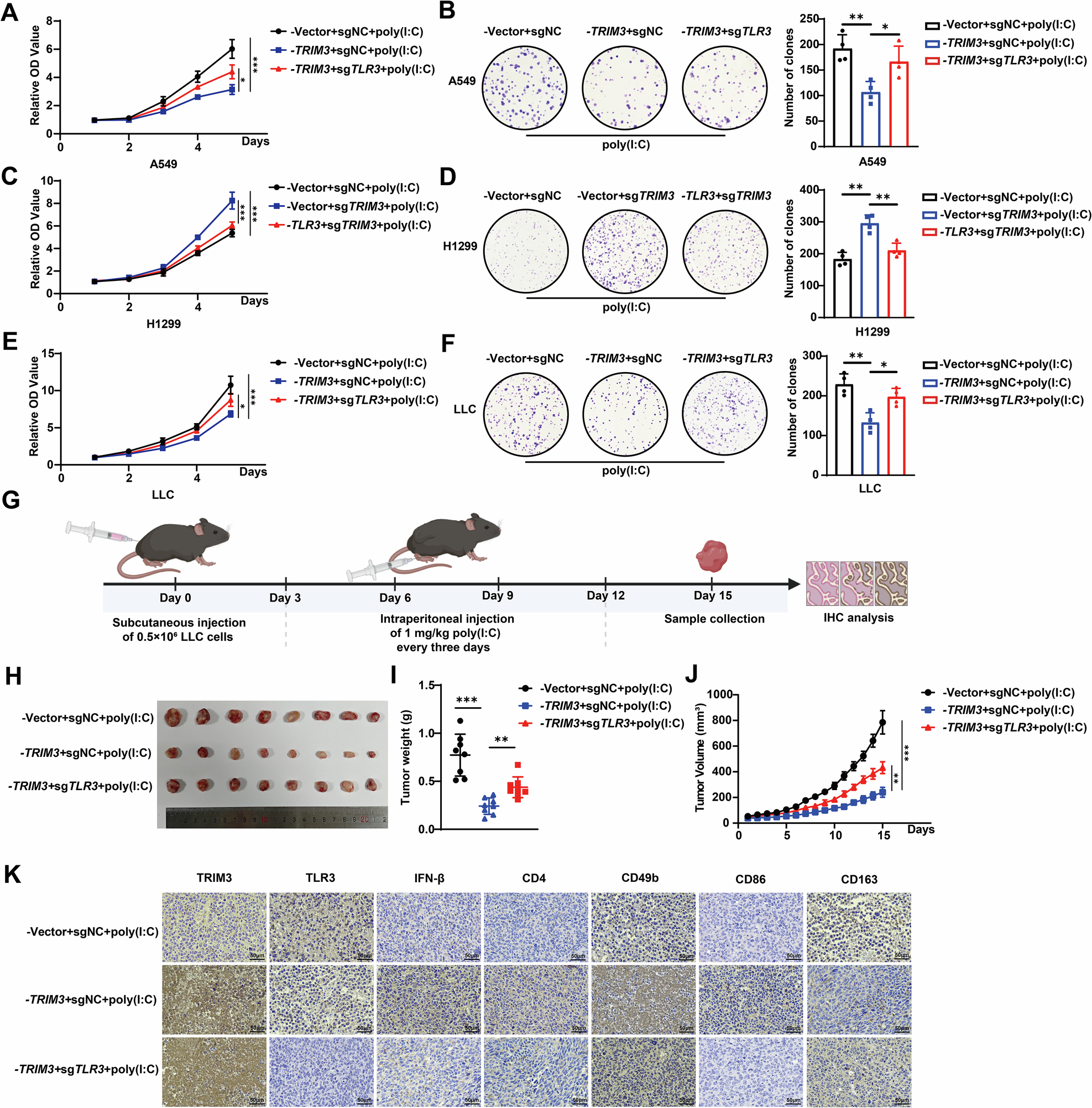
A–F CCK-8 and colony formation assays were performed to validate the effect of the TRIM3/TLR3 axis on A549, H1299 and LLC cell proliferation following 10 ng/mL poly(I:C) stimulation (n = 4). Statistical significance was analyzed using one-way ANOVA. G Schematic diagram depicting the experimental workflow of the in vivo experiments. H–J Syngeneic mouse models were established to evaluate the effect of the TRIM3/TLR3 axis on tumor growth, with intraperitoneal poly(I:C) (1 mg/kg) injections administered every 3 days. Representative images (H) and tumor weights (I) and volumes (J) are shown (n = 8). Statistical significance was analyzed using one-way ANOVA. K IHC analysis was performed to evaluate IFN-β, CD4, CD49b, CD86, and CD163 expression in mouse tumors. *p < 0.05; **p < 0.01; ***p < 0.001.