Fig. 4: EMP disrupts mitotic spindles of ARID1A-deficient CRC cells.
From: MAP4 phosphorylation induced by ARID1A loss sensitizes colorectal cancer cells to EMP

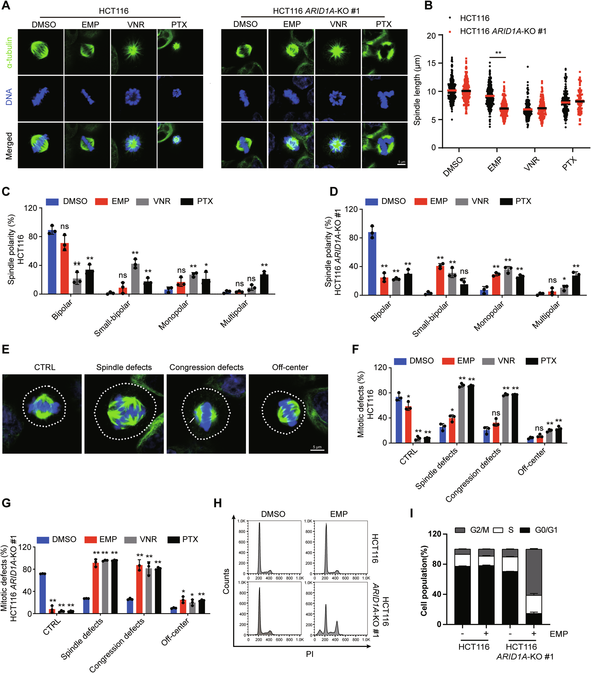
A Representative images of spindle abnormalities. Scale bar, 5 μm. B Measurement of spindle length. All the bipolar and small-bipolar mitotic spindles were analyzed. C, D Analyses of abnormal spindle morphologies. All the mitotic spindles were analyzed and classified for quantitative analyses, n = 3. E Representative images of mitotic defects. The white dotted lines indicate the cell boundaries, and the white arrow points the lagging chromosomes. Scale bar, 5 μm. F, G Analyses of mitotic phenotypes. All the metaphase spindles taken from confocal microscope were analyzed. It is notable that multiple mitotic defects phenotypes can co-occur within the same cell, n = 3. Cell cycle distribution (H) and cell population quantification (I) are shown, n = 3. In all relevant panels, data are presented as mean ± SD. ns not significant; *P < 0.05, **P < 0.01, Student’s t test.