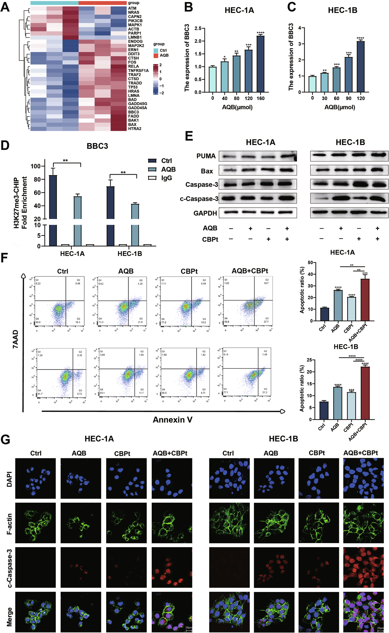
Fig. 5: AQB and CBPt combination promotes apoptosis in EC cells.

A Heatmap showing the apoptosis-related gene expression changes after AQB treatment. B, C HEC-1A cells were treated with various concentrations of AQB (0, 40, 80, 120, and 160 μM) for 48 h, while HEC-1B cells were treated with AQB (0, 30, 60, 90, and 120 μM) for 48 h. The mRNA levels of BBC3. D ChIP analysis of BBC3 promoter region in EC cells using an anti-H3K27me3 antibody. E Expression levels of apoptosis-related proteins. F The effect of AQB, CBPt, and AQB+CBPt on cell apoptosis analyzed by flow cytometry (G) IF images of cleaved-caspase3 in EC cells. Scale bar, 20 μm. E–G HEC-1A cells were treated with 200 μM of CBPt, 80 μM of AQB, or 200 μM of CBPt +80 μM of AQB for 48 h; HEC-1B cells were treated with 100 μM of CBPt, 60 μM of AQB, or 100 μM of CBPt +60 μM of AQB for 48 h. Data are expressed as mean ± SD (n = 3). *P < 0.05, **P < 0.01, ***P < 0.001, ****P < 0.0001.