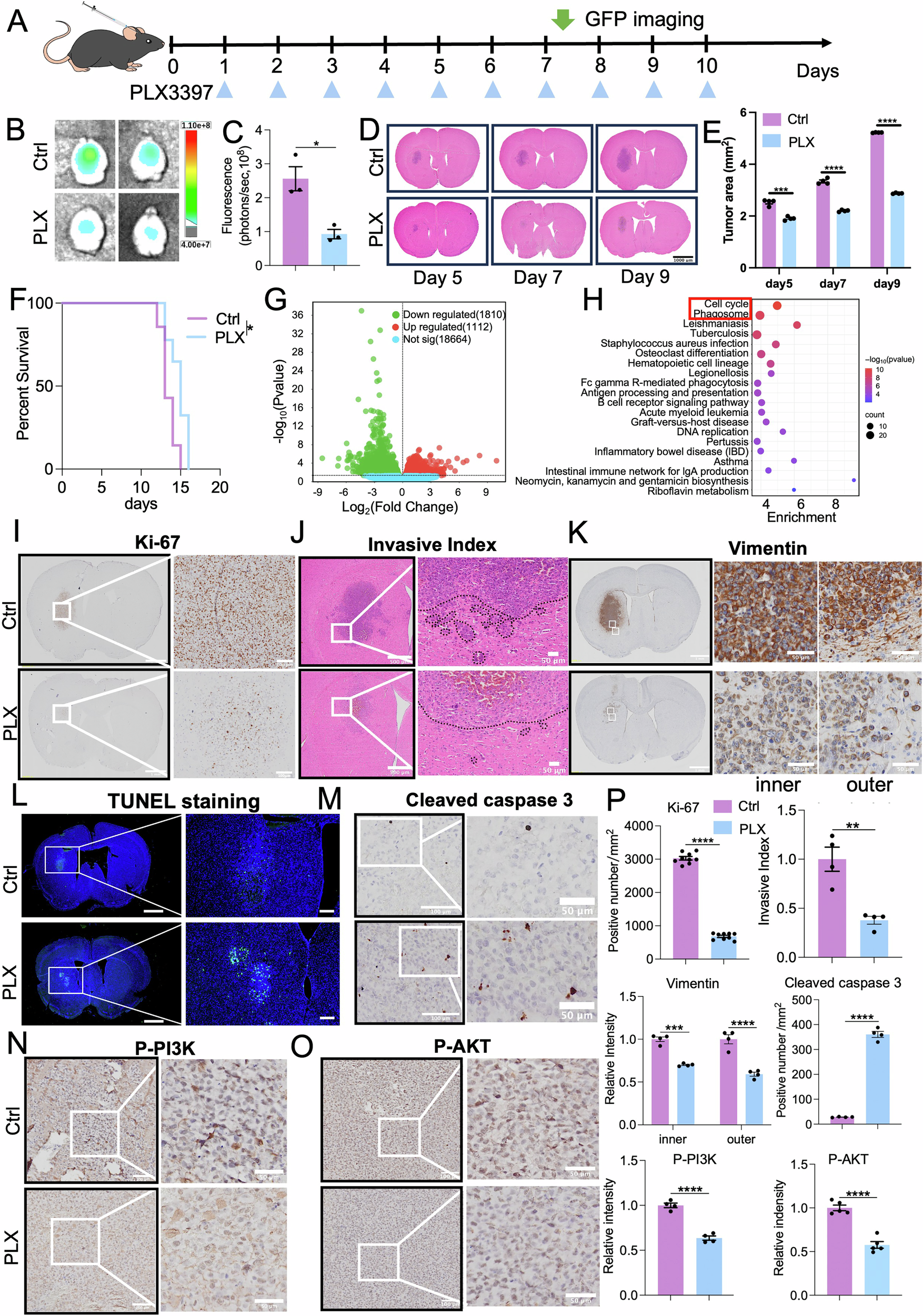
Fig. 2: CSF-1R inhibitor PLX3397 prominently inhibits G422TN-GBM growth via targeting cell cycle.

A Schematic diagram illustrating PLX3397 (Plx) monotherapy starting on day 1 post G422TN-cell inoculation (p.i.) (100 mg/kg/d, p.o., q.d., 10 doses). B C Representative GFP fluorescence images and statistical analysis of the fluorescence values of the tumors monitored on day 7 (n = 3/group). D, E H&E staining and statistical analysis of G422TN-tumor in control and PLX3397 groups on day 5, 7, and 9 (n = 4/group). Scale bar, 1000 μm. F The Kaplan-Meier survivals of G422TN-mice with PLX3397 therapy starting on day 1 (n = 8/group). G The volcano plot of PLX3397 treatment vs. control showing differentially expressed genes in G422TN-tumors (n = 3/group). H The top 20 differential signaling pathways between the Control and PLX3397 identified by the KEGG enrichment analysis. I–P Ki-67 staining (n = 9/group) Scale bar, 1000 μm (left), 100 μm (right) (I) H&E staining (calculating invasive index, n = 4/group) Scale bar, 500 μm (left), 50 μm (right) (J) Vimentin staining (n = 4/group) Scale bar, 1000 μm (left), 50 μm (right) (K) TUNEL staining, Scale bar, 1000 μm (left), 200 μm (right). L cleaved caspase3 staining (n = 4/group) (M) Scale bar, 100 μm (left), 50 μm (right). p-PI3K staining (n = 4/group) Scale bar, 100 μm (left), 50 μm (right) (N) p-AKT staining (n = 5/group) Scale bar, 100 μm (left), 50 μm (right) (O) and their statistical analysis (P) of G422TN-tumors on day 7 in control and PLX3397 group. *P < 0.05, **P < 0.01, ***P < 0.001, **** P < 0.0001.