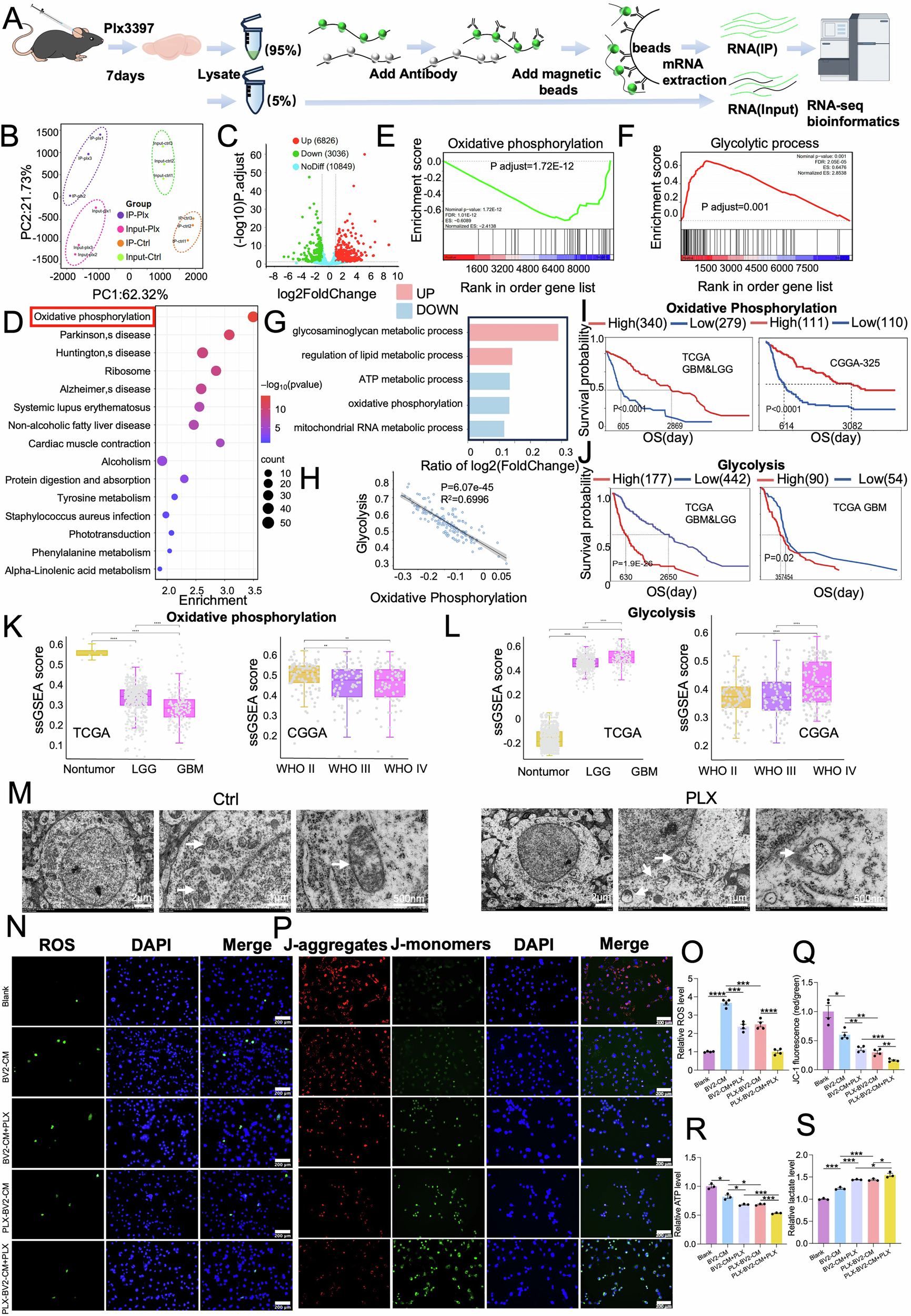
Fig. 4: Identification of oxidative phosphorylation/glycolysis strongly associating to PLX3397-therapy resistance via TRAP-Seq.

A Strategy for TRAP-seq of G422TN-GBM treated by PLX3397 and control. B The PCA plot of TRAP-seq data in control and PLX3397 group. C The volcano plot of gene expression in IP-Plx/Input-Plx vs IP-Ctrl/Input-Ctrl groups. D The top 15 differential pathways between the Control and Plx identified by the KEGG pathway enrichment analysis. E Enrichment plot of ranked genes illustrating the enrichment of oxidative phosphorylation in PLX3397 vs. control groups. F Enrichment plot of ranked genes illustrating the enrichment of glycolytic process in PLX3397 vs. control groups. G The top 5 metabolism signaling pathways with high survival probability vs. low survival probability in TCGA LGG&GBM dataset. H Correlation between the oxidative phosphorylation and the estimated ratios of glycolysis/gluconeogenesis in TCGA LGG&GBM dataset. I Patient survival with high oxidative phosphorylation level vs. low oxidative phosphorylation level in TCGA LGG&GBM or CGGA databases. J Patient survival with high glycolysis level vs. low glycolysis level in TCGA LGG&GBM or GBM databased. K The boxplot illustrating ssGSEA score of the oxidative phosphorylation in different grade glioma in TCGA dataset (Student’s t-tests) (left panel) or CGGA dataset (right panel). L The boxplot illustrating ssGSEA score of glycolysis in different grades of glioma in TCGA dataset (left panel) or CGGA dataset (right panel). M Electron micrograph of control and PLX3397 group. Scale bar, 2 μm (left), 1 μm (middle), 500 nm (right). N–Q Representative results and statistical analysis of ROS staining (N, O) and JC-1 staining (P, Q) in G422TN-cell co-cultures. Scale bar, 200 μm. Statistical analysis of cellular ATP (R) and lactate level (S) in G422TN-cell co-cultures. *P < 0.05, **P < 0.01, ***P < 0.001, **** P < 0.0001.