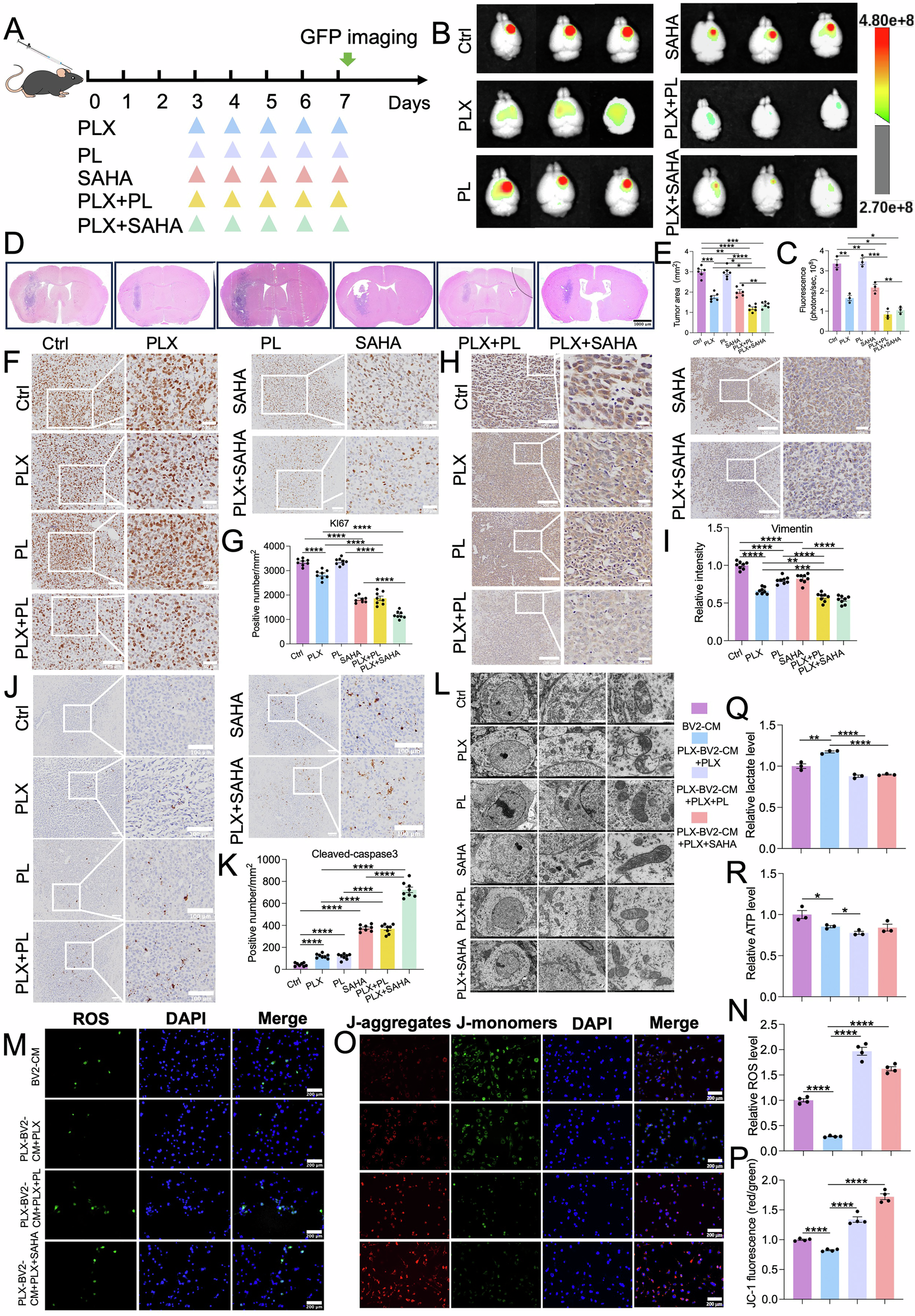
Fig. 6: Piperlongumine or vorinostat improves PLX3397 efficacy and reverses phosphorylation/glycolysis altered by PLX3397.

A Schematic diagram of PLX3397-combined PL or Vorinostat regimen in G422TN-mice. B, C Representative GFP fluorescence images and statistical analysis of G422TN-tumors on day 7 (n = 3/group). D, E H&E staining and statistical analysis of G422TN-tumor area (n = 3/group). Scale bar, 1000 μm. F–K Representative micrographs staining and statistical analysis of Ki-67 (n = 8/groups). Scale bar, 100 μm (left), 50 μm (right). F, G Vimentin (n = 4/group). Scale bar, 100 μm (left), 50 μm (right). H, I or cleaved caspase 3 (n = 8). Scale bar, 100 μm. J, K staining in G422TN-tumors on day 7. L Representative electron micrographs showing the mitochondrial morphology in G422TN-tumor after different therapy. Scale bar, 2 μm (left), 1 μm (middle), 500 nm (right). Representative micrographs and statistical analysis of ROS staining (M, N) and JC-1 staining (O, P) in G422TN-cell co-cultures upon various treatments. Scale bar, 200 μm. Statistical analysis of cellular ATP level (Q) and lactate level (R) upon various treatments. *P < 0.05, **P < 0.01, ***P < 0.001, **** P < 0.0001.