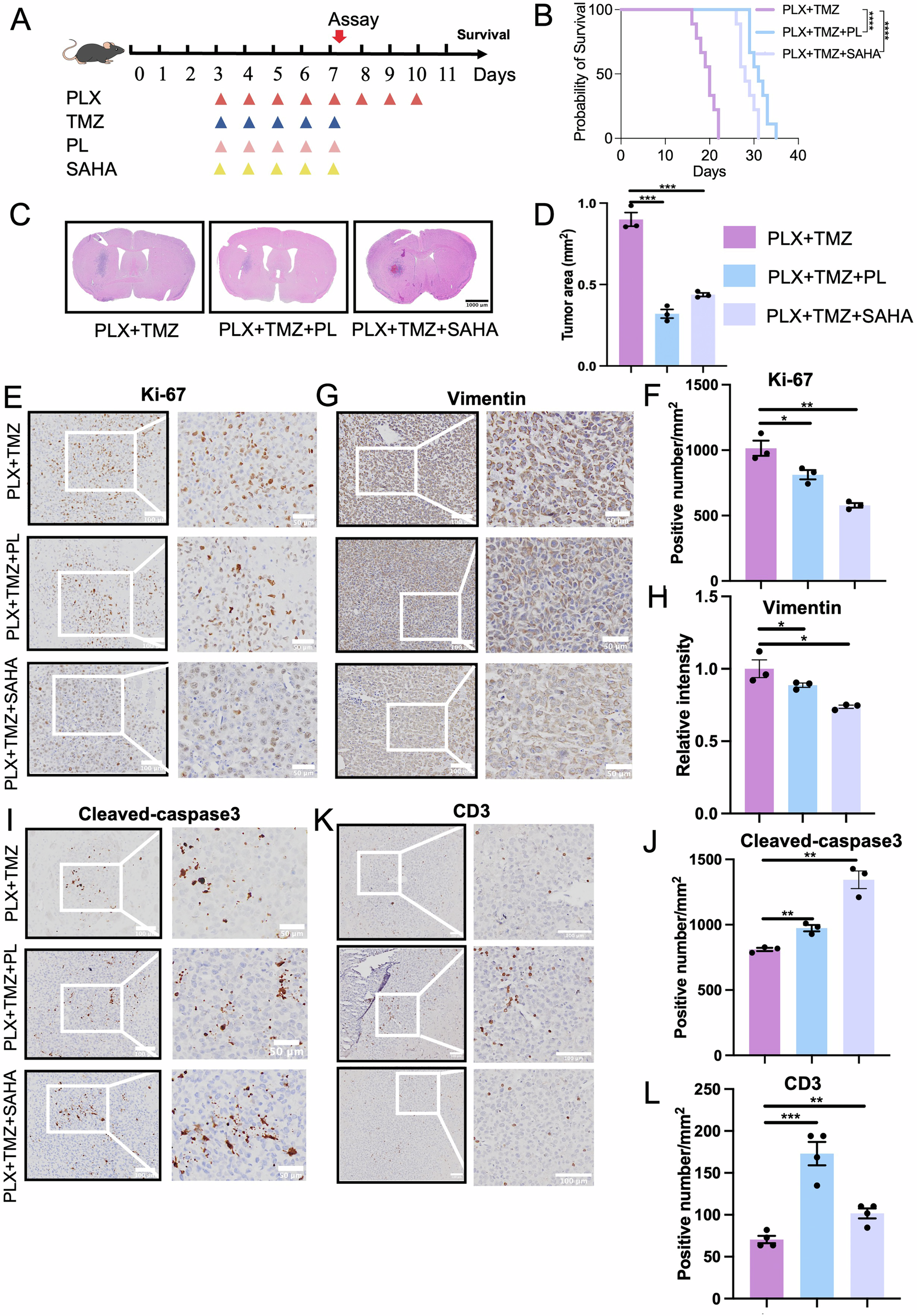
Fig. 7: Piperlongumine or vorinostat prominently improves PLX3397 + TMZ efficacy in extending survival.

A Schematic diagram of Plx-combined TMZ, TMZ + PL or TMZ + SAHA therapeutic regimen for H&E staining and immunohistochemistry. B The Kaplan-Meier survivals of the G422TN-mice (n = 7/group). C, D H&E staining and statistical analysis of G422TN-tumor size on day 7 (n = 3/group). Scale bar, 1000 μm. E–L Representative micrographs and statistical analysis of Ki-67, Scale bar, 100 μm (left), 50 μm (right). E, F Vimentin, Scale bar, 100 μm (left), 50 μm (right). G, H cleaved caspase3, Scale bar, 100 μm (left), 50 μm (right). I, J and CD3, Scale bar, 100 μm (K, L) staining (n = 3–4/group).