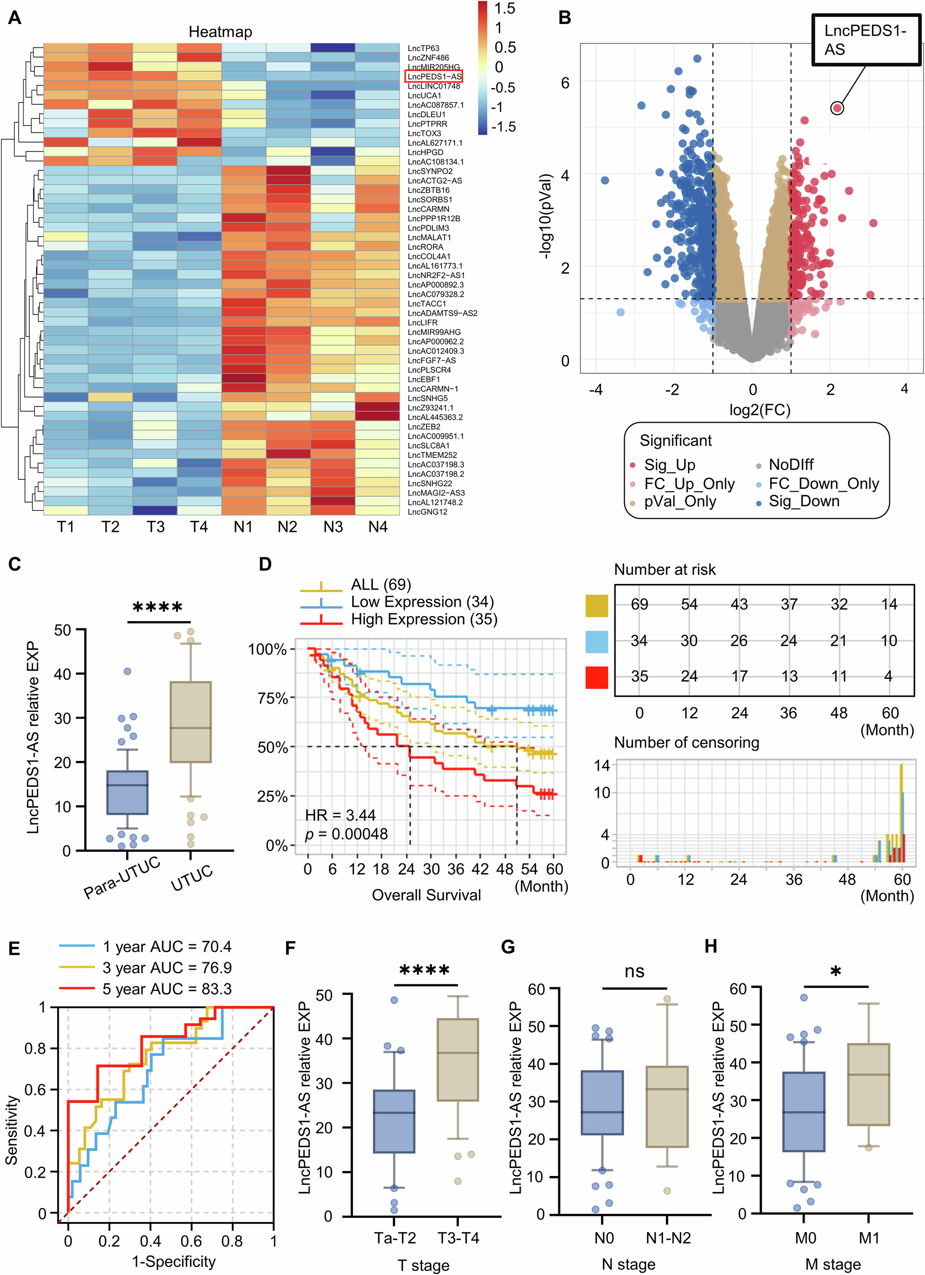
Fig. 1: LncPEDS1-AS is highly expressed in UTUC and is associated with poor prognosis in UTUC patients.
From: LncPEDS1-AS promotes UTUC resistance to lipid peroxidation by regulating PEDS1 expression via DDX23

A, B Heatmap and volcano plot showing differentially expressed lncRNAs in tumour and adjacent normal tissues of UTUC patients based on high-throughput sequencing (n = 4). C Differential expression of LncPEDS1-AS in tumour and adjacent normal tissues of UTUC patients (n = 69). D Correlation between LncPEDS1-AS expression and prognosis in UTUC patients (n = 69). E ROC analysis of LncPEDS1-AS expression in UTUC tumour tissues for predicting 1-year, 3-year, and 5-year prognosis (n = 69). F–H Relationship between LncPEDS1-AS expression and TNM staging in UTUC patients (n = 69). (p > 0.05 as ns, p ≤ 0.05 as *, p ≤ 0.0001 as ****).