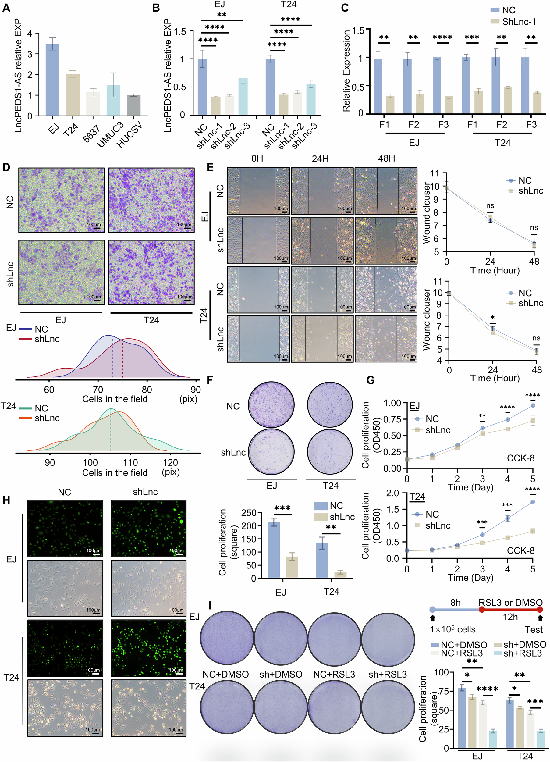
Fig. 2: LncPEDS1-AS affects the survival capacity of urothelial carcinoma cells.
From: LncPEDS1-AS promotes UTUC resistance to lipid peroxidation by regulating PEDS1 expression via DDX23

A Expression levels of LncPEDS1-AS in different urothelial carcinoma cell lines. B Effects of LncPEDS1-AS knockdown at different target sites on its expression. C Changes in the expression of different LncPEDS1-AS fragments after knockdown in EJ and T24 cell lines. D Transwell assay comparing control and LncPEDS1-AS knockdown groups. Scale bar, 100 μm. E Wound-healing assay comparing control and LncPEDS1-AS knockdown groups. Scale bar, 100 μm. F, G Colony formation assay and CCK8 assay comparing control and LncPEDS1-AS knockdown groups. H Differences in ROS accumulation between control and LncPEDS1-AS knockdown groups. Scale bar, 100 μm. I Sensitivity to RSL3 (6 µM) in the LncPEDS1-AS knockdown group and the control group. (Data are shown as the mean ± SD, n = 3. p > 0.05 as ns, p ≤ 0.05 as *, p ≤ 0.01 as **, p ≤ 0.001 as ***, p ≤ 0.0001 as ****).