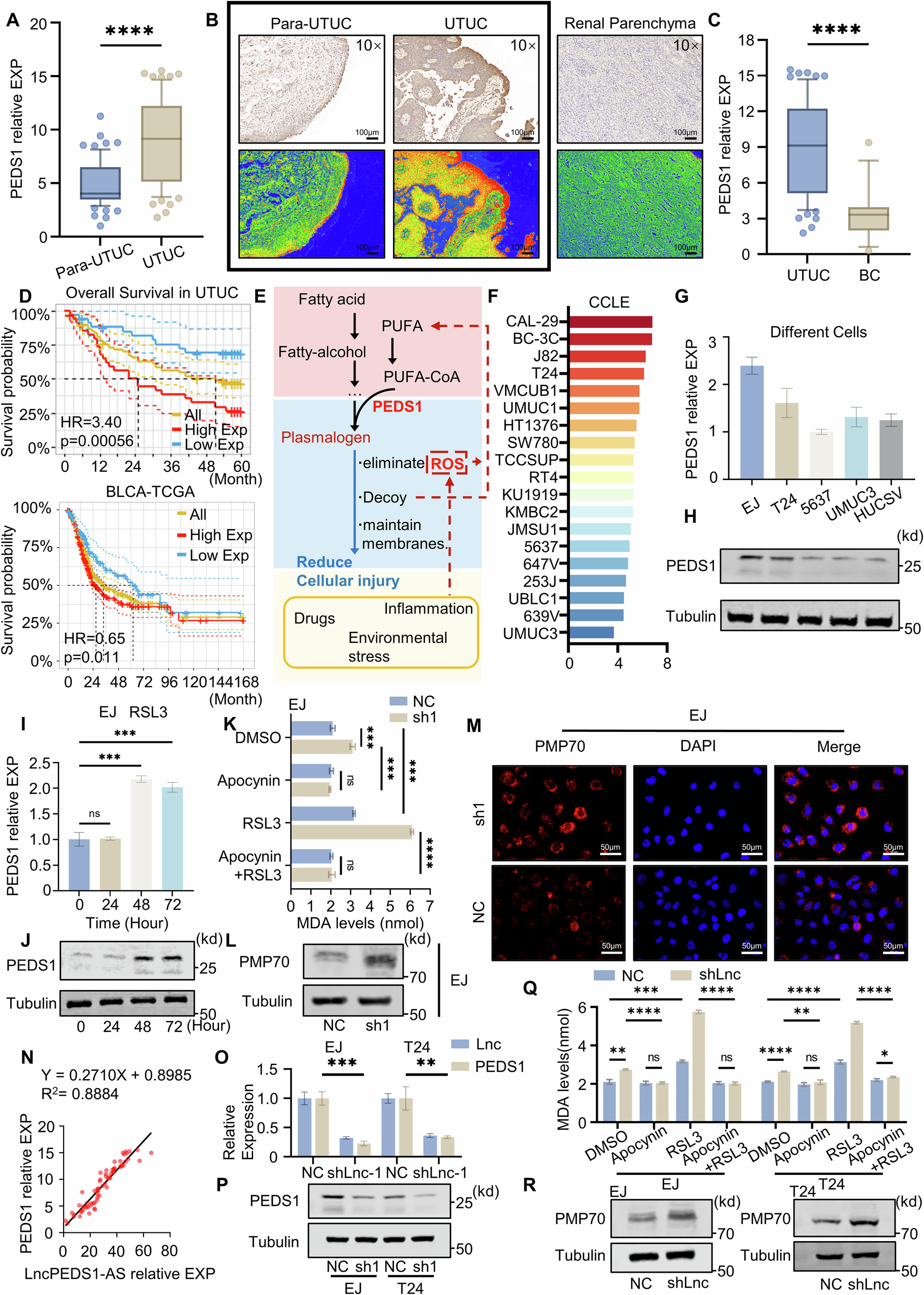
Fig. 3: LncPEDS1-AS regulates lipid peroxidation through PEDS1.
From: LncPEDS1-AS promotes UTUC resistance to lipid peroxidation by regulating PEDS1 expression via DDX23

A, B Differences in PEDS1 expression between tumour tissues and adjacent normal tissues in UTUC patients (n = 69). Scale bar, 100 μm. C Differences in PEDS1 expression in tissue samples of UTUC and bladder urothelial carcinoma (BC n = 34, UTUC n = 69). D The impact of PEDS1 expression on the prognosis of UTUC and bladder cancer patients. E Schematic illustration of the mechanism by which PEDS1 influences ROS accumulation and lipid peroxidation. F–H PEDS1 expression levels in different urothelial carcinoma cell lines. I, J The effect of different treatment durations with RSL3 on PEDS1 expression. K MDA content in control and PEDS1 knockdown cells after treatment with Apocynin (10 µM) and RSL3 (1 µM). L, M Expression levels of PMP70 in control and PEDS1 knockdown EJ cells. Scale bar, 50 μm. N Correlation analysis of LncPEDS1-AS and PEDS1 expression in UTUC tumour samples (n = 69). O, P PEDS1 expression levels in control and LncPEDS1-AS knockdown cells. Q MDA content in control and LncPEDS1-AS knockdown cells after treatment with Apocynin (10 µM) and RSL3 (1 µM). R Expression levels of PMP70 in control and LncPEDS1-AS knockdown cells. (Data are shown as the mean ± SD, unless otherwise specified, n = 3. p > 0.05 as ns, p ≤ 0.05 as *, p ≤ 0.01 as **, p ≤ 0.001 as ***, p ≤ 0.0001 as ****).