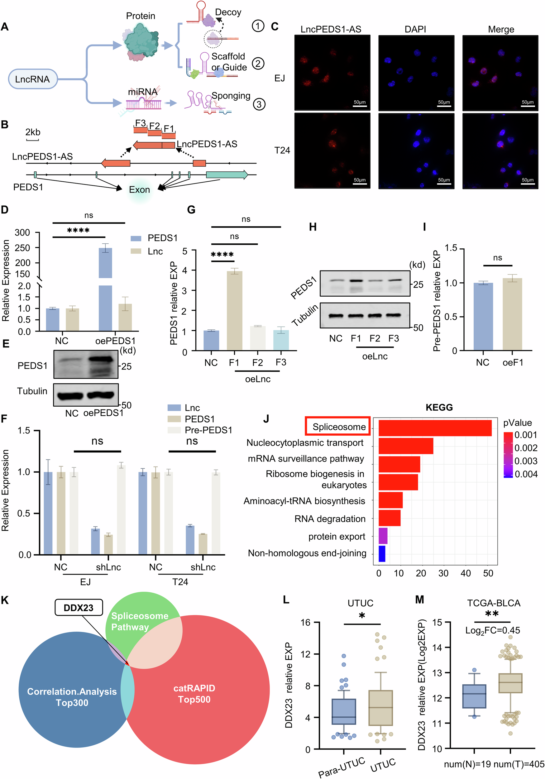
Fig. 4: Mechanistic investigation of how LncPEDS1-AS regulates PEDS1.
From: LncPEDS1-AS promotes UTUC resistance to lipid peroxidation by regulating PEDS1 expression via DDX23

A Schematic diagram of the mode of action of LncRNAs (Created with BioRender.com). B Gene structure of LncPEDS1-AS and PEDS1. C Fluorescence in situ hybridisation (FISH) showing the subcellular localisation of LncPEDS1-AS. Scale bar, 50 μm. D, E Expression levels of LncPEDS1-AS in control and PEDS1 overexpression groups. F Precursor PEDS1 and mature PEDS1 levels in control and LncPEDS1-AS knockdown groups. G, H Changes in PEDS1 expression after overexpressing different fragments of LncPEDS1-AS. I Levels of precursor PEDS1 in control and overexpression groups of the F1 fragment of LncPEDS1-AS. J Enrichment analysis of LncPEDS1-AS-interacting proteins. K Venn diagram of LncPEDS1-AS-interacting proteins, spliceosome pathway genes, and PEDS1 co-expressed genes. L, M Differential expression of DDX23 in tumour and adjacent normal tissues of UTUC and bladder cancer samples (UTUC n = 69, TCGA-BLCA n = 424(N19, T405)). (Data are shown as the mean ± SD, unless otherwise specified, n = 3. p > 0.05 as ns, p ≤ 0.05 as *, p ≤ 0.01 as **, p ≤ 0.0001 as ****).