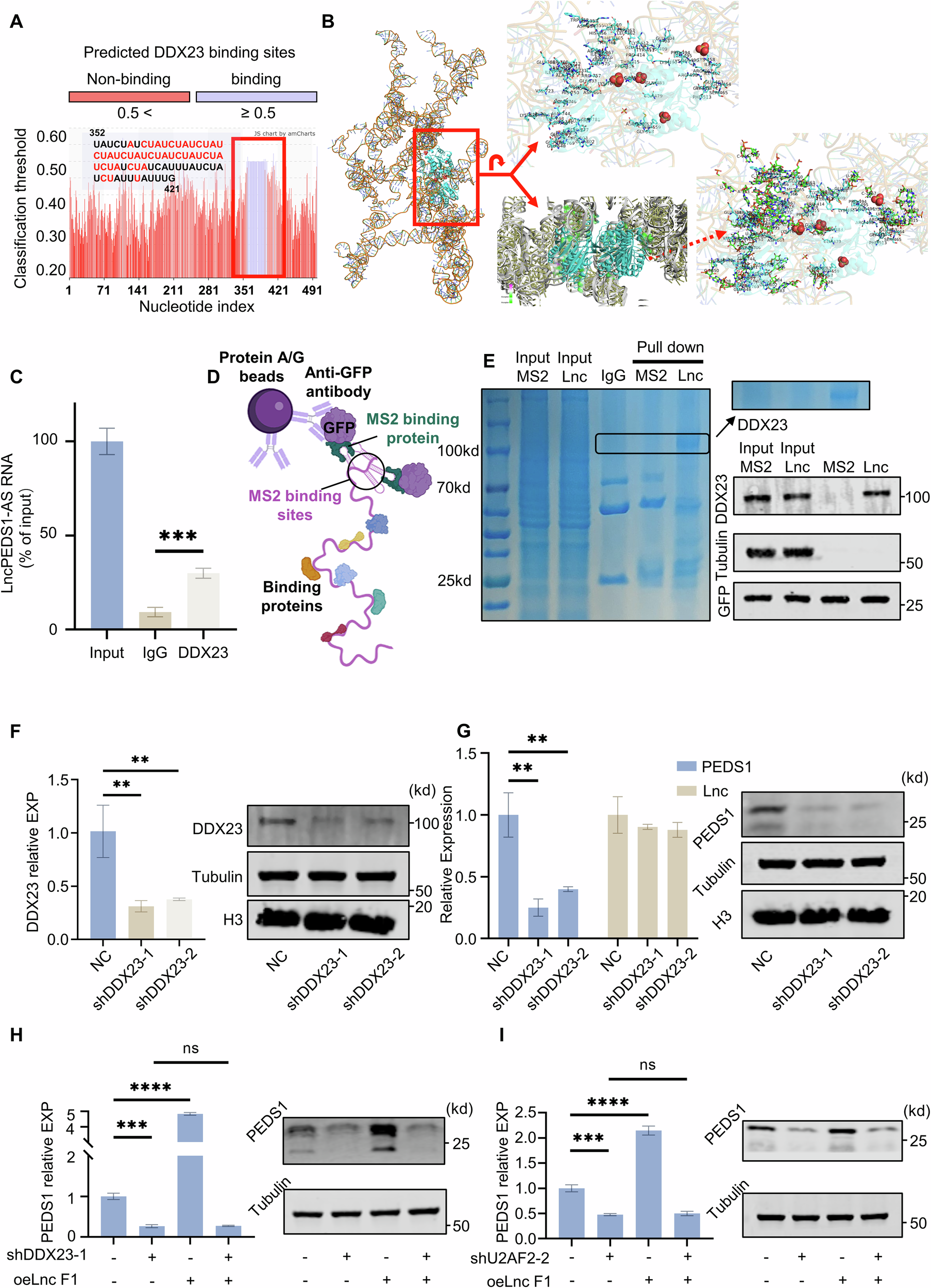
Fig. 5: DDX23 interacts with LncPEDS1-AS to regulate PEDS1 expression.
From: LncPEDS1-AS promotes UTUC resistance to lipid peroxidation by regulating PEDS1 expression via DDX23

A, B Analysis of the binding potential of the primary and tertiary structures of LncPEDS1-AS with the DDX23 protein. C RNA immunoprecipitation analysis showing the interaction of DDX23 protein with LncPEDS1-AS. D, E MS2 RNA pull-down experiments demonstrating the presence of DDX23 among proteins bound to the first fragment of LncPEDS1-AS (Created with BioRender.com). F Effects of different DDX23 knockdown sites on DDX23 expression. G Effects of different DDX23 knockdown sites on the expression of LncPEDS1-AS and PEDS1. H Rescue experiments illustrating the effects of DDX23 and LncPEDS1-AS on PEDS1 expression. I Rescue experiments illustrating the effects of U2AF2 and LncPEDS1-AS on PEDS1 expression. (Data are shown as the mean ± SD, n = 3. p > 0.05 as ns, p ≤ 0.01 as **, p ≤ 0.001 as ***, p ≤ 0.0001 as ****).