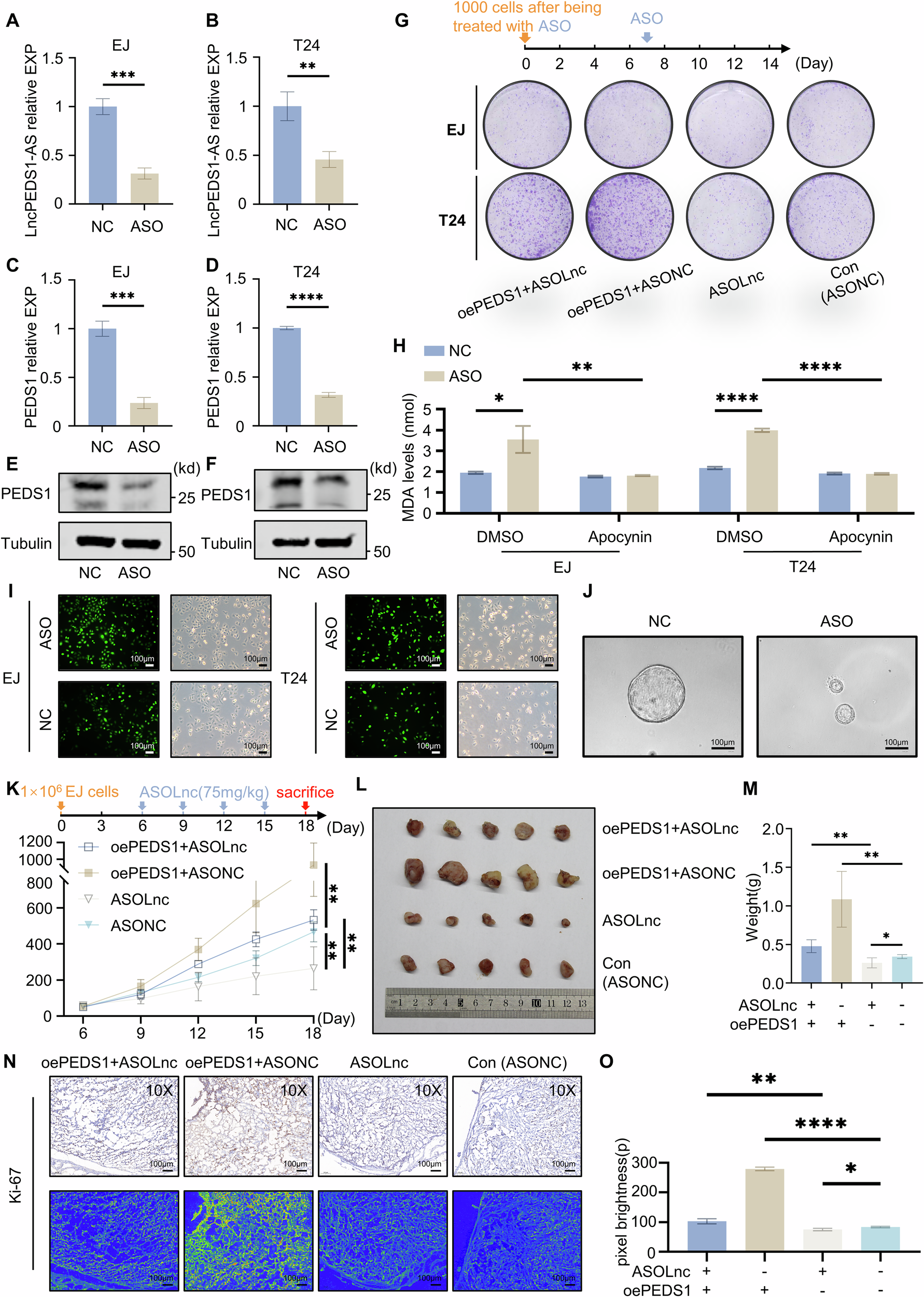
Fig. 6: ASO drugs improve tumour prognosis by targeting LncPEDS1-AS.
From: LncPEDS1-AS promotes UTUC resistance to lipid peroxidation by regulating PEDS1 expression via DDX23

A, B Effects of ASO drugs on LncPEDS1-AS expression. C–F Effects of ASO drugs on PEDS1 expression. G Colony formation assay comparing the control and PEDS1 overexpression groups treated with ASO drugs. H MDA levels in control and ASO-treated cells with Fer-1 treatment. I Effects of ASO drugs on ROS accumulation in tumour cells. Scale bar, 100 μm. J Effects of ASO drugs on UTUC organoids. Scale bar, 100 μm. K–M Tumour formation experiments in mice (n = 5). N, O Ki67 levels in tumours from mice in different treatment groups (n = 5). Scale bar, 100 μm. (Data are shown as the mean ± SD, unless otherwise specified, n = 3. p ≤ 0.05 as *, p ≤ 0.01 as **, p ≤ 0.001 as ***, p ≤ 0.0001 as ****).