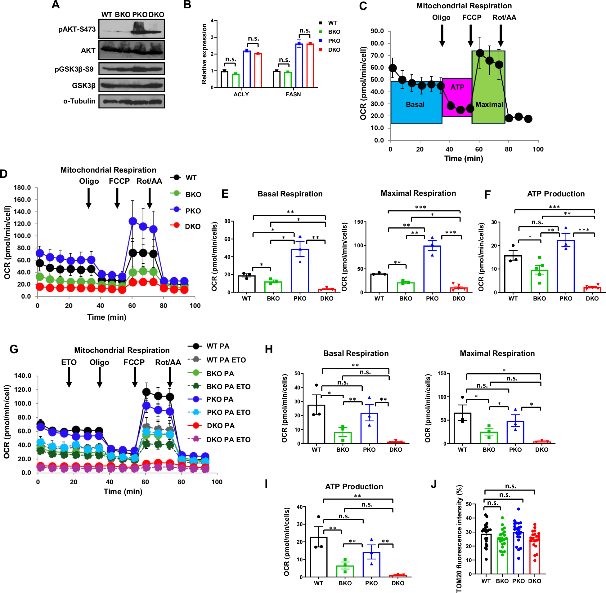
Fig. 2: BRUCE-KO hepatocytes show mitochondrial metabolic dysfunction.

WB of whole liver homogenates for indicated proteins from 2-month-old mice (A). qRT-PCR of lipogenic genes (ACLY and FASN) (B). Diagram of basal, maximal respiration, and ATP production measured by Seahorse assay, indicating time points of mitochondrial inhibitor injections (e.g., oligomycin, FCCP, rotenone/antimycin A) (C). Mitochondrial respiration kinetics of primary hepatocytes from 3-month-old mice (D) and their basal (E; left), maximal (E; right) respiration, and ATP production (F). Seahorse FAO assay showing basal and maximal respiration and ATP production after 24 h palmitic acid (PA) treatment (100 µM, BSA-conjugated) with FAO inhibitor (Etomoxir/ETO) and mitochondrial inhibitor injections (G). Oxygen consumption rate (OCR) differences (PA minus PA + ETO) were used to calculate basal (H, left), maximal (H, right) respiration, and ATP production from exogenous FAO (I). Quantification of TOM20 immunofluorescence intensity, proportional to mitochondrial number, from confocal images of each primary hepatocyte genotype immunostained with an anti-TOM20 antibody (J). n.s.: not significant, *p < 0.05, **p < 0.01, ***p < 0.001 by student’s t test. Mice per genotype for qRT-PCR (n = 3). Seahorse technical replicates (n = 3–5). Primary hepatocytes imaged for TOM20 immunofluorescence intensity/mitochondrial number analysis (n = 20–22). Oligo=oligomycin, FCCP=Carbonyl cyanide p-trifluoromethoxyphenylhydrazone, Rot/AA=rotenone/antimycin a.