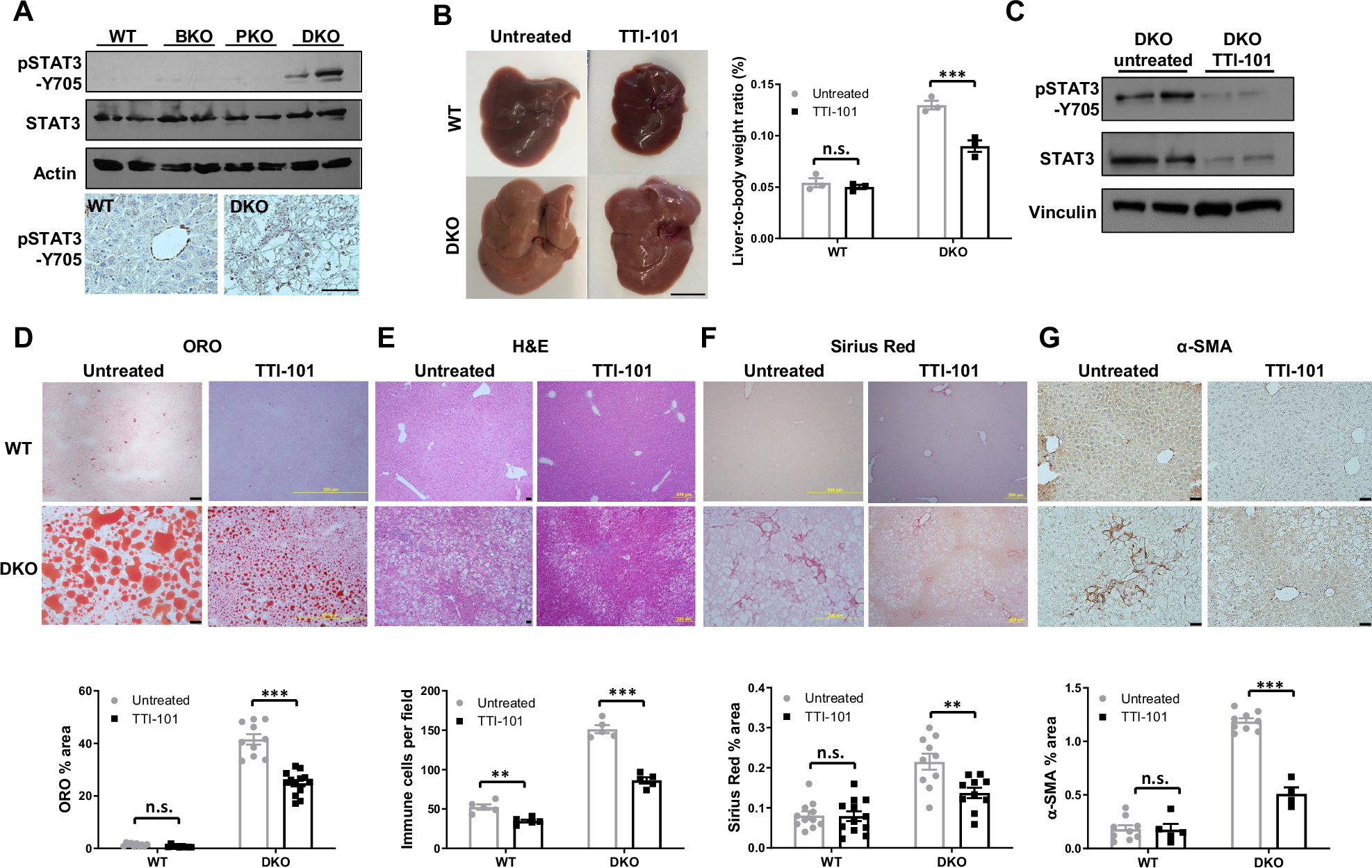
Fig. 6: STAT3 activation and in vivo inhibition of STAT3 ameliorates MASH in DKO mice.

A WB of liver lysates from 2-month-old mice (upper) and IHC of pSTAT3-Y705 with WT and DKO liver sections showing nuclear positivity of pSTAT3-Y705 both in hepatocytes and NPCs in DKO (lower); scale bar 50 µm. B Liver images of WT and DKO mice treated with TTI-101 (100 mg/kg/bw, daily i.p.) for 3 weeks or left untreated with liver-to-body weight ratio quantified; scale bar 1 cm. These mice were analyzed by WB for indicated proteins (C), ORO (D), H&E (E), Sirius Red (F) and IHC for α-SMA, scale bar 50 µm (G) with quantification below. n.s.: not significant, **p < 0.01, ***p < 0.001 by 2-way ANOVA. Mice per genotype (n = 3) with representative images quantified (n = 4–11).