Fig. 4: Gene expression changes following BET and HDAC inhibition.
From: Identification of targetable epigenetic vulnerabilities for uveal melanoma

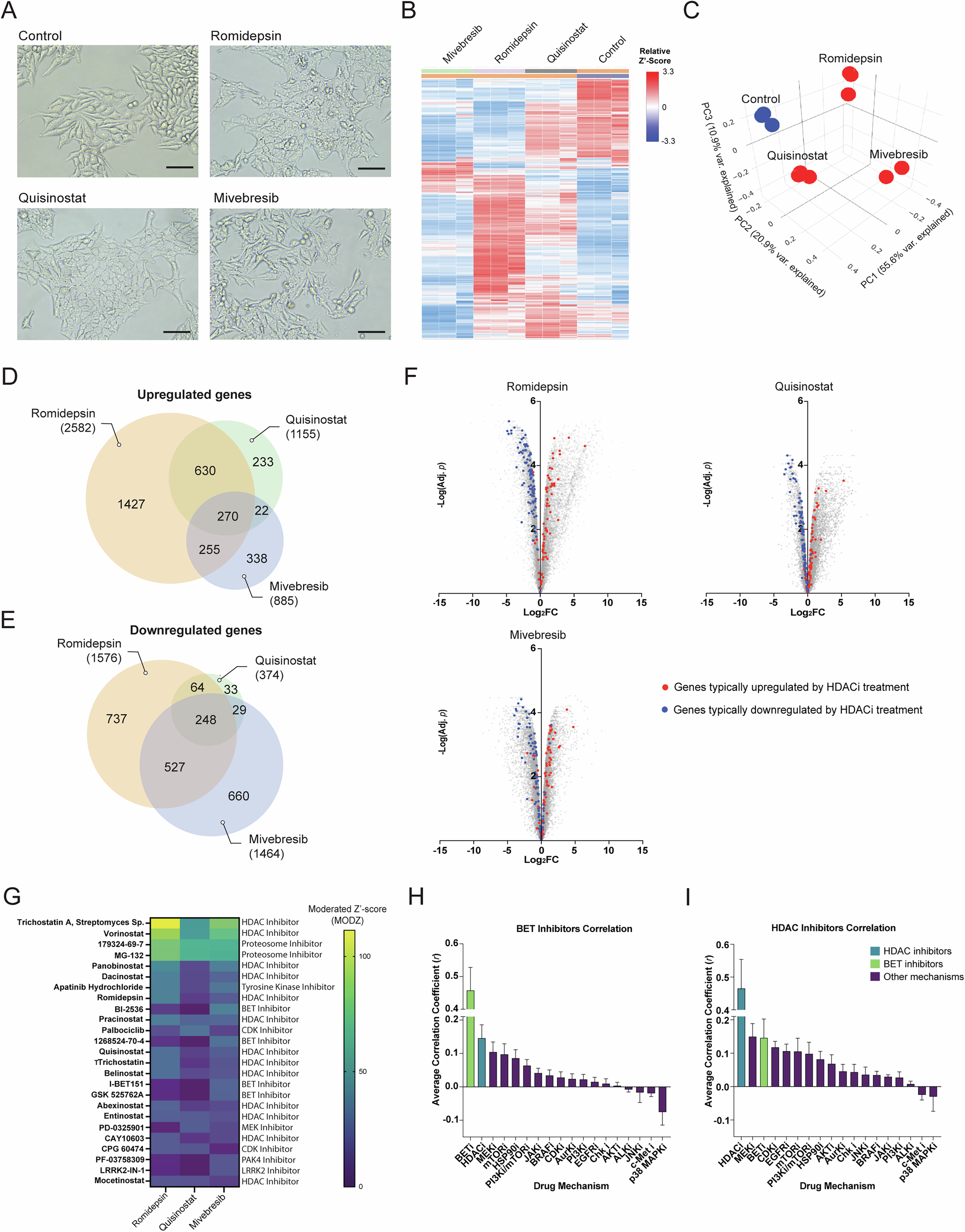
A Images of MP41 cells treated with each compound for 24 hours. Scale bar = 100 µm. B Heatmap clustering of relative Z’-scores for differences in gene expression per treatment group (n = 3 per condition). C PCA analysis of replicates for each treatment in MP41 cells. D Venn diagram depicting overlaps between the treatment groups of significantly upregulated (Adj. p < 0.05, log2 FC > 1.5) and E downregulated genes in MP41 cells (Adj. p < 0.05, log2 FC < −1.5). F Volcano plot of changes in gene expression in MP41 cells relative to the control for each treatment group. Blue and red dots are the 180 genes found to be consistently dysregulated as a result of eight HDAC inhibitor treatments in iLINCS. Red dots are genes that were consistently upregulated by HDAC inhibitor treatments (n = 77), while blue dots are genes that were consistently downregulated (n = 103). For the HDAC inhibitors considered and transcriptional consensus signatures from which this list was derived, see Supplementary Data 2. For list of genes selected and their direction of change, see Supplementary Data 3. G Heatmap of moderated Z’-score (MODZ) of compounds inducing similar gene expression signatures to MP41 cells treated with romidepsin, quisinostat, and mivebresib using iLINCS connected perturbation analysis. Higher MODZ indicates greater similarity. H Bar graph of the mean correlation coefficient (r) of drugs with each mechanism to BET inhibitors. Error bars represent SEM. I Bar graph of the mean correlation coefficient of drugs with each mechanism to HDAC inhibitors. Error bars represent SEM. For full correlation matrix, see Supplementary Data 4.