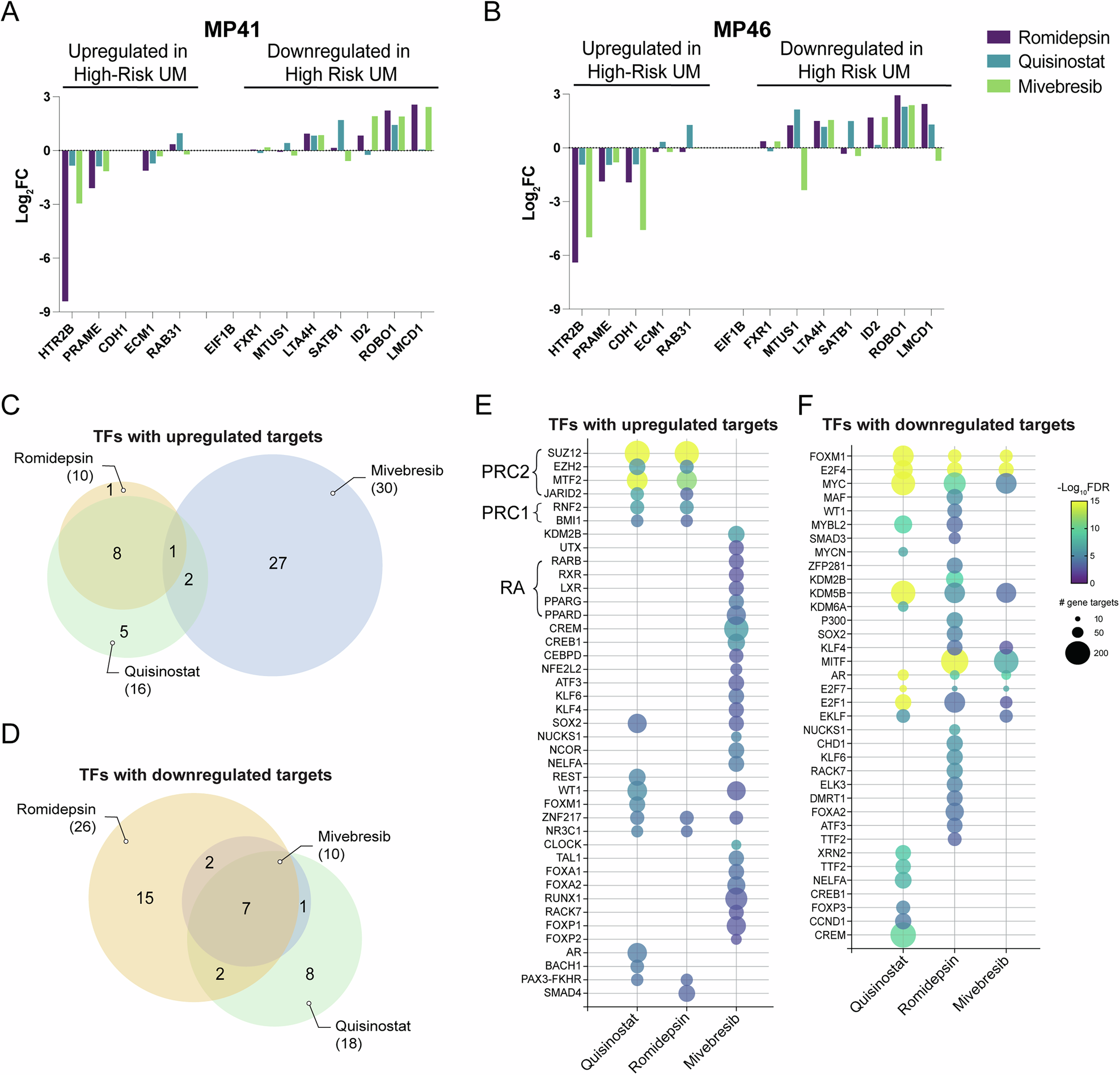
Fig. 5: BET and HDAC inhibition reverse high-risk UM signatures through unique mechanisms.
From: Identification of targetable epigenetic vulnerabilities for uveal melanoma

A Changes in gene expression (log2 FC) of genes associated with high-risk UM in drug-treated MP41 and B MP46 cells. C Venn diagram showing overlaps in predicted transcription factors with upregulated and D downregulated gene targets, inferred by gene expression changes induced by each treatment in MP41 cells. E Bubble plot of the top predicted transcription factors with upregulated and F downregulated gene targets for each treatment in MP41 cells. Color scheme indicates -log10 FDR of each predicted transcription factor, and bubble size is determined by the number of corresponding gene targets.