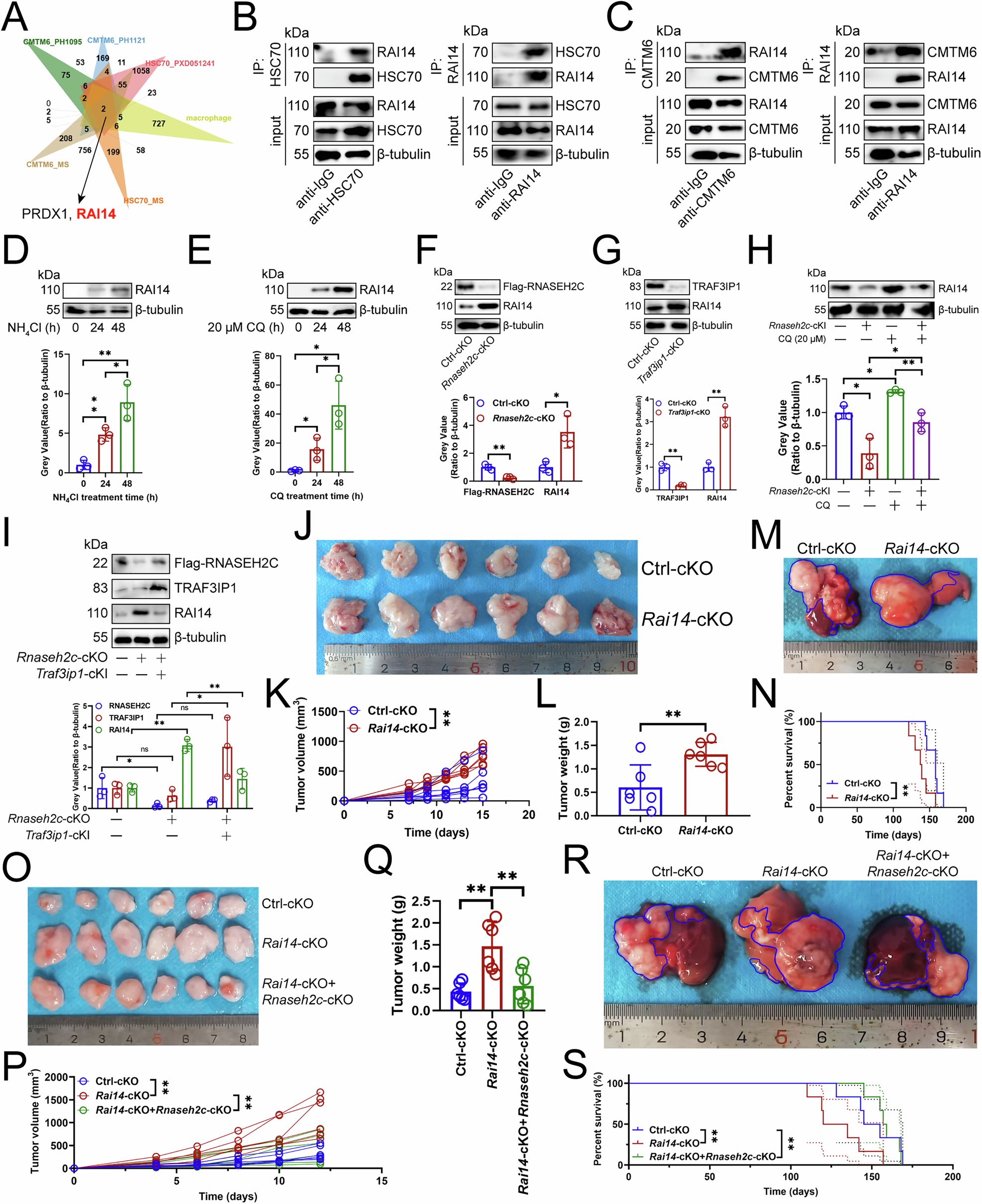
Fig. 3: RNASEH2C promoted tumor growth by inhibiting RAI14 expression.

A Immunocoprecipitation-mass spectrometry detecting the binding of macrophage-associated proteins to HSC70 or CMTM6. The cell lysate derived from mouse HCC-infiltrating macrophages was co-incubated with either an anti-HSC70 antibody or an anti-CMTM6 antibody. The proteins precipitated by these antibodies were subsequently analyzed via mass spectrometry. B Mouse HCC-infiltrating macrophage lysate was treated with an anti-IgG control antibody and an anti-HSC70 antibody (left) or an anti-RAI14 antibody (right), and 5% lysate was used as input control (n = 3). C Mouse HCC-infiltrating macrophage lysate was treated with an anti-IgG control antibody and an anti-CMTM6 antibody (left) or an anti-RAI14 antibody (right) (n = 3). Effects of NH4Cl (D) and CQ (E) on the expression of RAI14 protein in mouse HCC-infiltrating macrophages (n = 3). Macrophages were exposed to 0.3 M NH4Cl and 20 μM CQ for a predetermined duration, and the protein expression levels of RAI14 were assessed through immunoblotting. F, G Immunoblotting analyzing the effect of Rnaseh2c-cKO or Traf3ip1-cKO on the expression of RAI14 protein in mouse HCC-infiltrating macrophages (n = 3). H Immunoblotting analyzing the effect of Rnaseh2c-cKI and CQ treatment on the expression of RAI14 protein in mouse HCC-infiltrating macrophages (n = 3). Both wild-type and Rai14-cKO macrophages underwent treatment with 20 μM CQ for 48 h, followed by the detection of RAI14 expression via immunoblotting. I Effect of Rnaseh2c-cKO and Traf3ip1-cKI on the expression of RAI14 protein in mouse HCC-infiltrating macrophages (n = 3). J–L Effects of Rai14-cKO on subcutaneous tumor growth (n = 6). Wild-type Hep-53.4 cells were implanted into the left axillary region of mice. Tumor volume was measured regularly, and mice were euthanized when the diameter of any tumor exceeded 2 cm; the tumors were then excised and weighed. J Representative. K Tumor growth curve. L Weight of the tumor. M, N Effects of Rai14-cKO on primary carcinoma growth (n = 6). DEN and CCl4 were infused into mice to construct primary cancers, with observations made on the mice’s condition and survival time recorded. Upon the death of the mice, HCC tissues were collected for further analysis. M Representative. N Survival curve. O–Q Effects of Rai14-cKO and Rnaseh2c-cKO on subcutaneous tumor growth (n = 6). O Representative. P Tumor growth curve. Q Weight of the tumor. R, S Effects of Rai14-cKO and Rnaseh2c-cKO on primary carcinoma growth (n = 6). R Representative. S Survival curve. D, F, G, I, K, L represented mean ± SD analyzed by unpaired t test, E, H, P, Q represented mean ± SD analyzed by Wilcoxon test, N, S were analyzed by log-rank test. *P < 0.05, **P < 0.01. cKI conditional knock in, cKO conditional knockout, CQ chloroquine phosphate, HCC hepatocellular carcinoma.