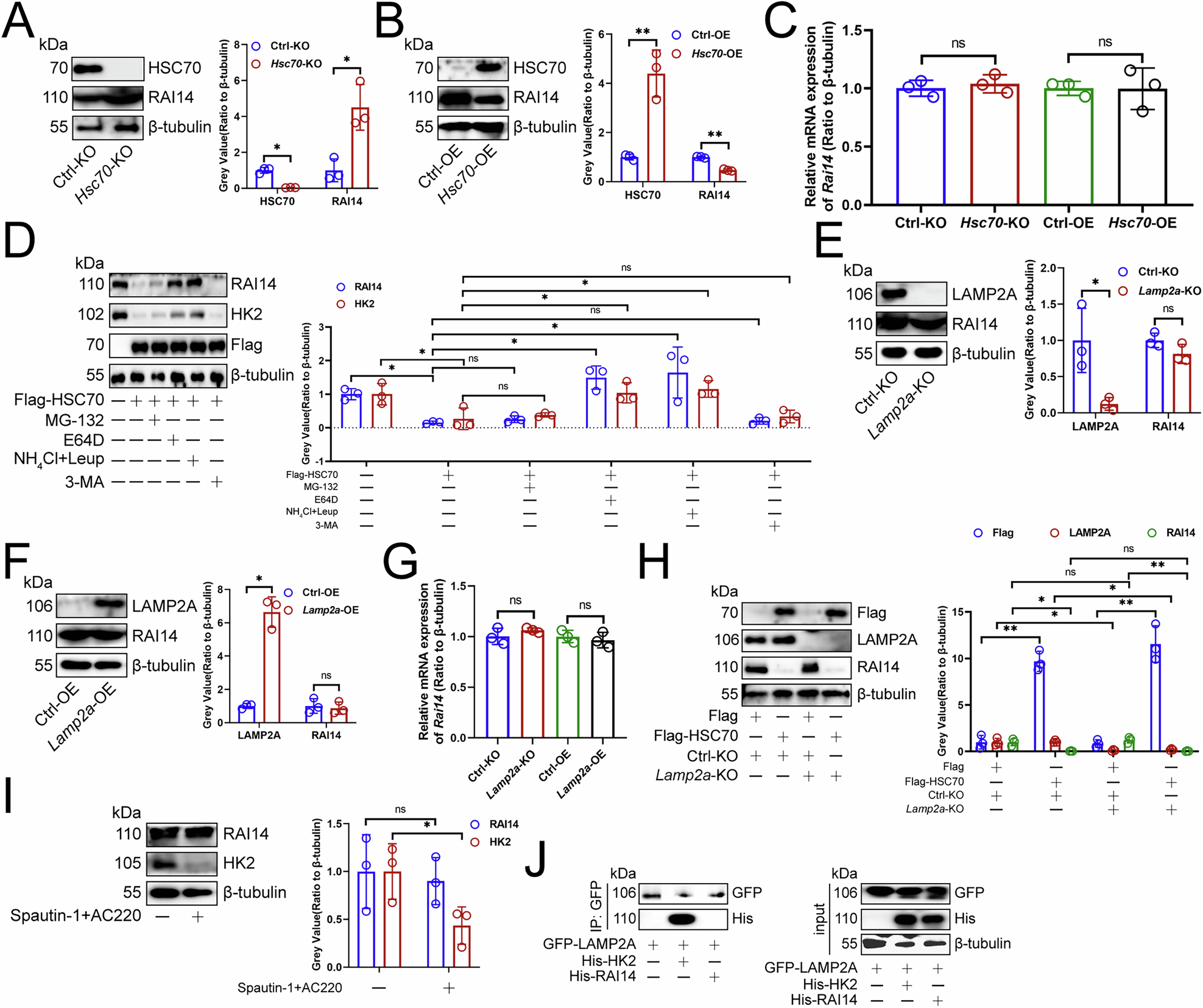
Fig. 4: HSC70 promoted the lysosomal degradation of RAI14.

Immunoblotting demonstrating the effect of knockout (A) and overexpression (B) of Hsc70 on RAI14 protein expression in RAW264.7 cells (n = 3). C qPCR showing the effect of knockout and overexpression of Hsc70 on the expression of Rai14 transcripts in RAW264.7 cells (n = 3). D Immunoblotting analyzing the expression of RAI14, HK2, and Flag proteins in RAW264.7 cells (n = 3). RAW264.7 cells were treated with 10 mM MG-132, 10 μM E64D, 0.3 M NH4Cl, 100 nM Leupeptin, and 5 mM 3-MA for 48 h. Subsequently, the protein expressions of RAI14, HK2, and Flag-labeled HSC70 were analyzed via immunoblotting. Effect of knockout (E) or overexpression (F) of Lamp2a on RAI14 protein expression in RAW264.7 cells (n = 3). G qPCR exploring the effect of knockout and overexpression of Lamp2a on the expression of Rai14 transcripts in RAW264.7 cells (n = 3). H Immunoblotting analysis of the expression of Flag, LAMP2A, and RAI14 proteins in RAW264.7 cells (n = 3). Lamp2a was knocked out and Flag-labeled HSC70 was transfected. I Immunoblotting demonstrating the effects of Spautin-1 and AC220 on the expression of RAI14 and HK2 proteins in mouse HCC-infiltrating macrophages (n = 3). J Immunoprecipitation assessing the interaction between RAI14 or HK2 and LAMP2A in mouse HCC-infiltrating macrophages (n = 3). A, C, D, F, H represented mean ± SD analyzed by Wilcoxon test, B, E, G, I represented mean ± SD analyzed by unpaired t test. *P < 0.05, **P < 0.01. HCC hepatocellular carcinoma.