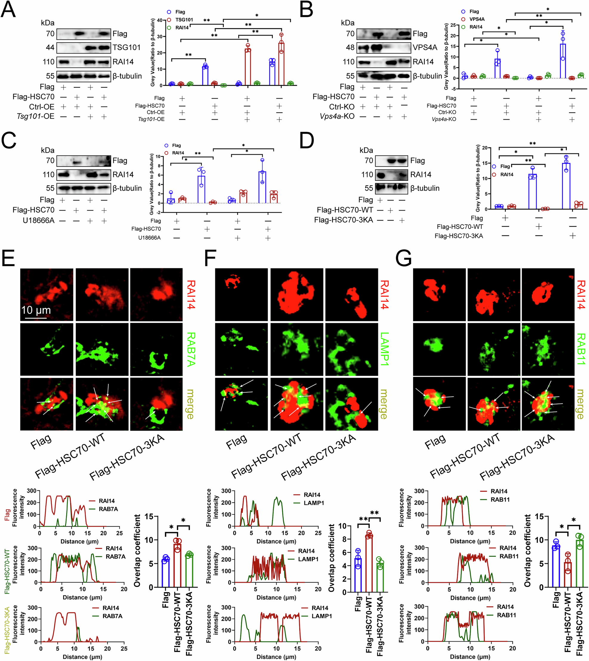
Fig. 5: HSC70 promoted the degradation of RAI14 through the endosome and lysosomal pathways.

A Immunoblotting showing the expression of Flag, TSG101. and RAI14 proteins in RAW264.7 cells (n = 3). Tsg101 was overexpressed and Flag-labeled HSC70 was transfected. B Immunoblotting analyzing the expression of Flag, VPS4A, and RAI14 proteins in RAW264.7 cells (n = 3). Vps4a was knocked out and Flag-labeled HSC70 was transfected. C Immunoblotting demonstrating the expression of Flag and RAI14 proteins in RAW264.7 cells (n = 3). Cells were treated with 5 μg/mL U18666A and transfected with Flag-labeled HSC70. D Immunoblotting exploring the expression of Flag and RAI14 proteins in RAW264.7 cells (n = 3). Cells were transfected with Flag-labeled HSC70-WT or HSC70-3KA. Immunofluorescence analysis of the co-localization of RAB7A (E), LAMP1 (F) or RAB11 (G) with RAI14 in RAW264.7 cells (n = 3). Cells were transfected with Flag-labeled HSC70-WT or HSC70-3KA. A–E Represented mean ± SD analyzed by Wilcoxon test, F, G represented mean ± SD analyzed by unpaired t test. *P < 0.05, **P < 0.01.