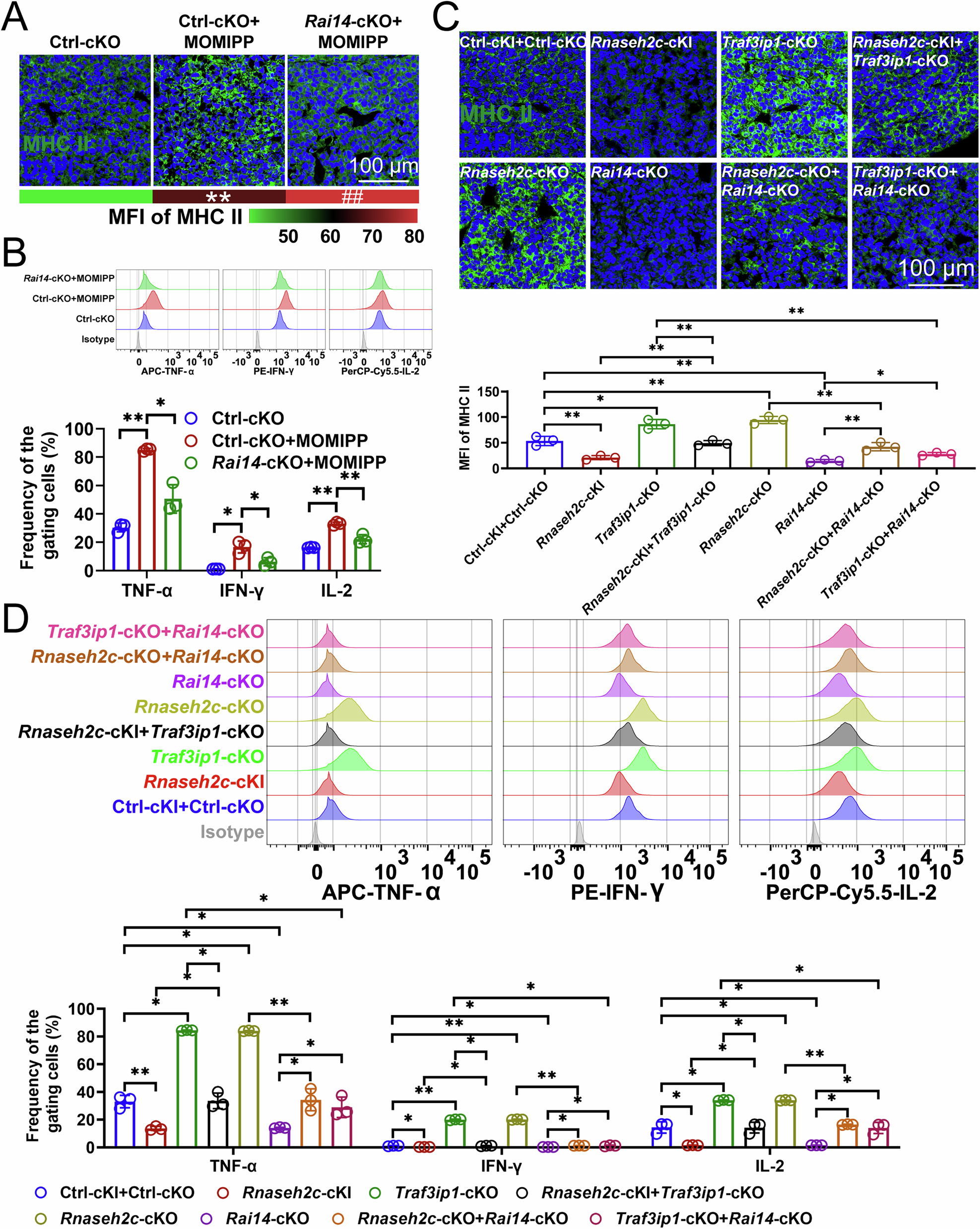
Fig. 7: RNASEH2C-TRAF3IP1-RAI14 axis facilitated macrophage-mediated antigen presentation.

A Immunofluorescence assessing the impact of MOMIPP or Rai14-cKO on the internalization of MHC II molecules by mouse HCC-infiltrating macrophages (n = 3). Mice exhibiting primary HCC were stimulated with MOMIPP. Subsequently, macrophages were isolated from tumor tissues and immunized with the OVA323-339. The immunized macrophages were then co-cultured with OT-II T cells derived from OT-II mice for 3 d. Following this co-culture period, MHC II molecules in the macrophages were analyzed using immunofluorescence. **, Ctrl-cKO+MOMIPP vs Ctrl-cKO; ##, Rai14-cKO+MOMIPP vs Ctrl-cKO+MOMIPP. B Flow cytometry evaluating the influence of MOMIPP or Rai14-cKO on the protein expression of TNF-α, IFN-γ, or IL-2 in CD4+ T cells (n = 3). Mice exhibiting primary HCC were stimulated with MOMIPP. Subsequently, macrophages were isolated from tumor tissues and immunized with the OVA323-339. The immunized macrophages were then co-cultured with OT-II T cells derived from OT-II mice for 3 d. Following this co-culture period, the cytokine expression in CD4+ T cells was assessed through flow cytometry. C Immunofluorescence investigating the effects of various genetic manipulations, including Rnaseh2c-cKI, Traf3ip1-cKO, Rnaseh2c-cKI+Traf3ip1-cKO, Rnaseh2c-cKO, Rai14-cKO, Rnaseh2c-cKO+Rai14-cKO, as well as Traf3ip1-cKO+Rai14-cKO, on the internalization of MHC II molecules by mouse HCC-infiltrating macrophages (n = 3). D Flow cytometry analyzing the effects of various genetic manipulations, including Rnaseh2c-cKI, Traf3ip1-cKO, Rnaseh2c-cKI+Traf3ip1-cKO, Rnaseh2c-cKO, Rai14-cKO, Rnaseh2c-cKO+Rai14-cKO, as well as Traf3ip1-cKO+Rai14-cKO, on the protein expression of TNF-α, IFN-γ, or IL-2 in CD4+ T cells (n = 3). A, C represented mean ± SD analyzed by unpaired t test, B, D represented mean ± SD analyzed by Wilcoxon test. *P < 0.05, **P < 0.01, ##P < 0.01. cKI conditional knock in, cKO conditional knockout, HCC hepatocellular carcinoma.