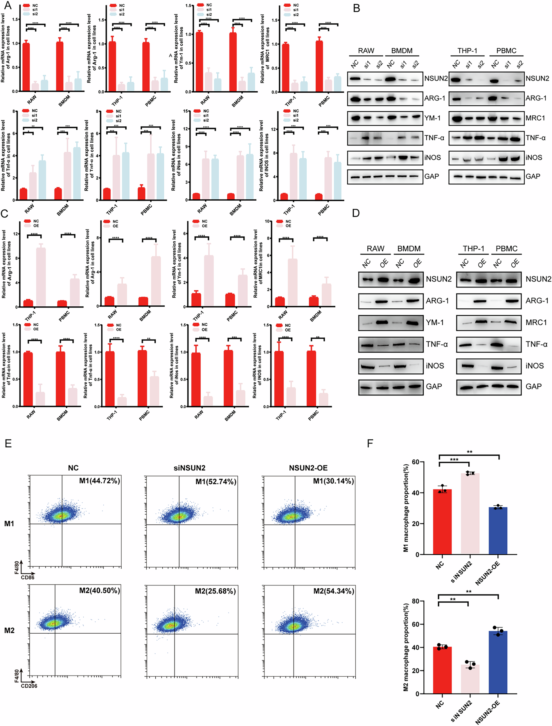
Fig. 2: Expression of NSUN2 changes the balance of M1/M2 polarization.
From: NSUN2-mediated m5C modification of SOCS3 mRNA modulates macrophage polarization in bladder cancer

A, B Knockdown of NSUN2 promoted M1 polarization but inhibited M2 polarization in macrophages. C, D Overexpression of NSUN2 promoted M2 polarization but inhibited M1 polarization of macrophages. E, F Flow cytometry of RAW revealed a greater proportion of M1 and a lower proportion of M2 in the siNSUN2 group and a lower M1 proportion and higher M2 proportion in the NSUN2-OE group. (Flow cytometry result of THP-1 was showed in Fig S3). *p < 0.05; **p < 0.01; ***p < 0.001; ****p < 0.0001. Statistics are presented as the means ± SDs of three independent experiments.