Fig. 1: SATB1 is downregulated in tumor-infiltrating CAR-T cells.
From: Enhanced anti-liver tumor efficacy of chimeric antigen receptor-T cells via SATB1 modulation

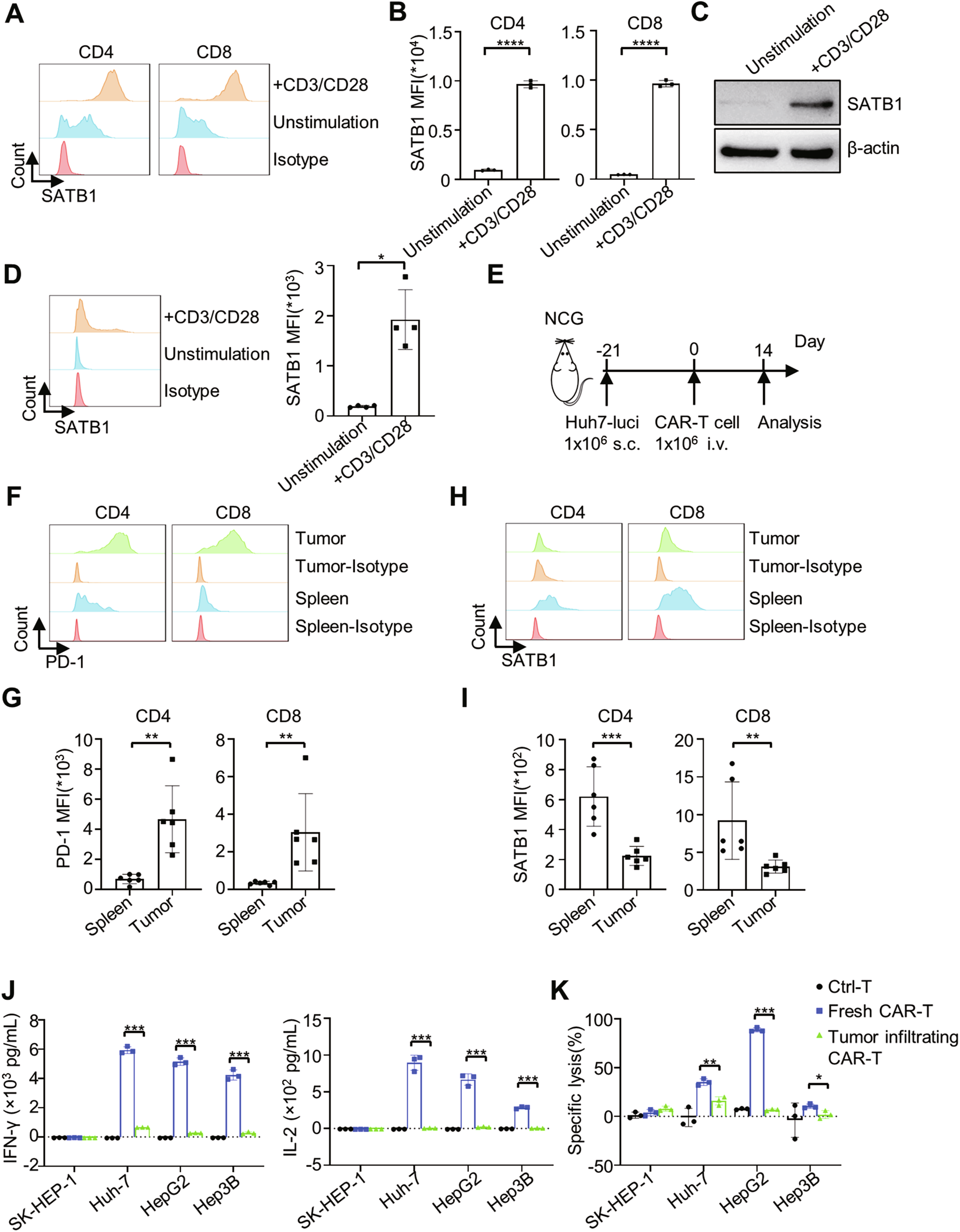
A SATB1 expression in resting and activated human CD4+ and CD8+ T cells was detected by flow cytometry. B Quantification of SATB1 MFI of T cells in (A). Data were shown as mean ± SD, n = 3; ****, P < 0.0001; Student’s t-test. C Western Blot analysis was performed to detect SATB1 protein levels in resting and activated human T cells. D SATB1 expression in resting and activated mouse T cells was measured by flow cytometry. Data were shown as mean ± SD, n = 4; *, P < 0.05; Mann–Whitney test. E Schematic of GPC3-CAR-T cell therapy for HCC CDX model. F PD-1 expression on the surface of CD4+ and CD8+ CAR-T cells isolated from the spleen and tumor was evaluated by flow cytometry. G Quantification of PD-1 expression in (F). Data are shown as mean ± SD, n = 6; **, P < 0.01; Student’s t-test and Mann-Whitney test. H SATB1 expression in spleen and tumor-derived CD4+ and CD8+ CAR-T cells was detected by flow cytometry. I SATB1 MFI quantification in (H). Data are shown as mean ± SD, n = 6; ***, P < 0.001; **, P < 0.01; Student’s t-test and Mann–Whitney test. J IFN-γ and IL-2 secretion by Ctrl-T, Fresh CAR-T and Tumor infiltrating CAR-T cells co-cultured with HCC tumor cells (3:1 E:T ratio, 18 h) was detected. Data are shown as mean ± SD, n = 3; ***, P < 0.001; Student’s t-test. K Cytotoxicity of Ctrl-T, Fresh CAR-T and Tumor infiltrating CAR-T cells against GFP/Luc+ HCC cells was evaluated. Data are shown as mean ± SD, n = 3; ***, P < 0.001; **, P < 0.01; *, P < 0.05; Student’s t-test.