Fig. 3: Overexpression of SATB1 affects CAR-T cell immunophenotypes in vitro.
From: Enhanced anti-liver tumor efficacy of chimeric antigen receptor-T cells via SATB1 modulation

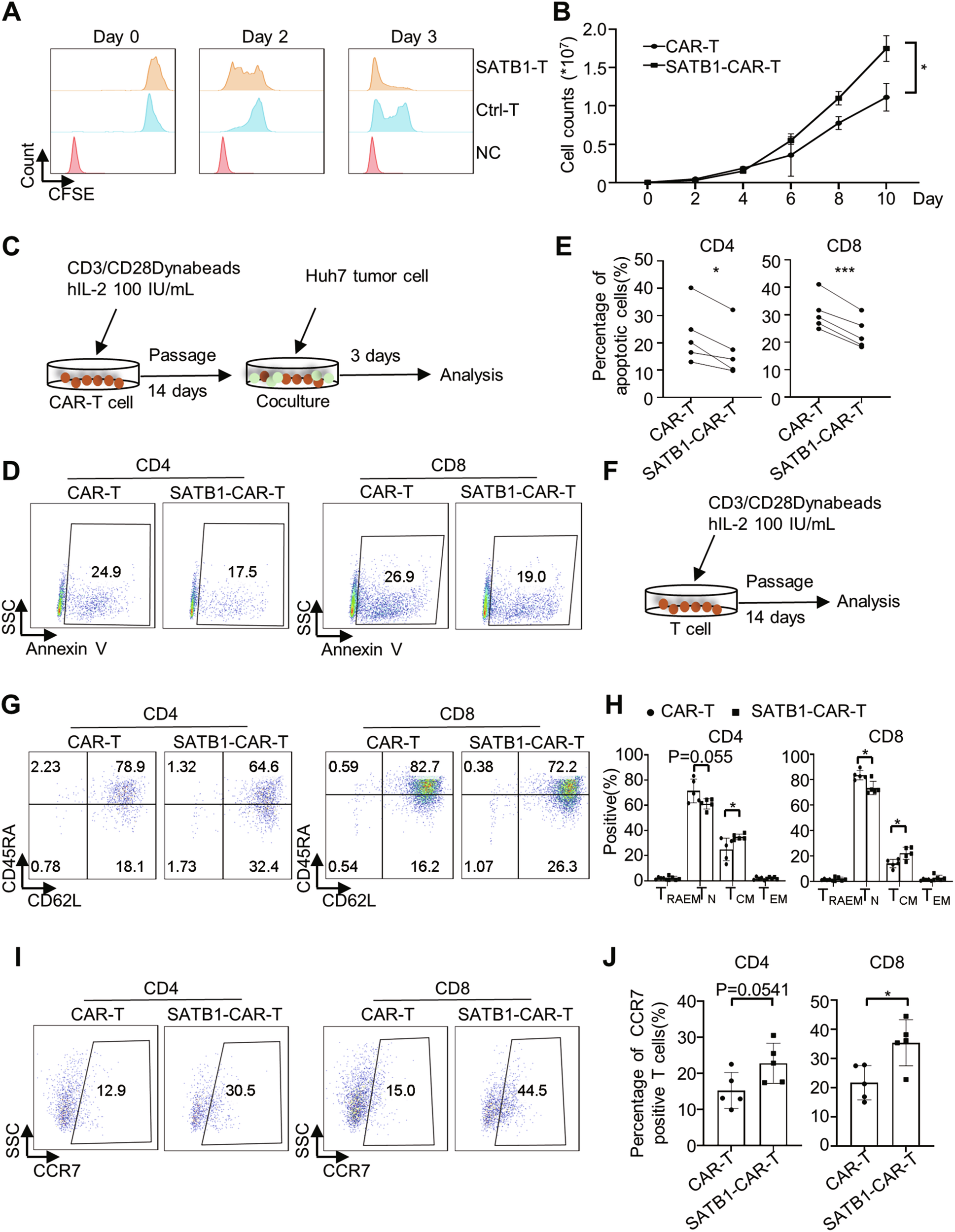
A CFSE stained Ctrl-T and SATB1-T cells were cultured for 3 days, and proliferation was analyzed by flow cytometry. B SATB1 overexpression promoted CAR-T cell proliferation in vitro by cell counting analysis. Data were shown as mean ± SD, n = 3; *, P < 0.05; Student’s t-test. C Schematic of CAR-T cell apoptosis levels detection by incubation with Huh7 tumor cells. D SATB1-CAR-T cells exhibited lower apoptosis levels compared to CAR-T cells after incubation with Huh7 tumor cells (1:1 E:T ratio, 3 days). E Quantification of Annexin V-positive T cells (shown in D). Data are shown as mean ± SD, n = 5; ***, P < 0.001; *, P < 0.05; paired two-tailed t-test. F Schematic of CAR-T cell subsets detection. G CD45RA and CD62L expression in CAR-T and SATB1-CAR-T cells were analyzed by flow cytometry. H Percentages of T cell subtypes from (G) were shown as mean ± SD, n = 5; *, P < 0.05; Student’s t-test and Mann–Whitney test. I CCR7 expression in CAR-T and SATB1-CAR-T cells was analyzed by flow cytometry. J Statistics of CCR7-positive T cells in (I). Data are shown as mean ± SD, n = 5; *, P < 0.05; Student’s t-test.