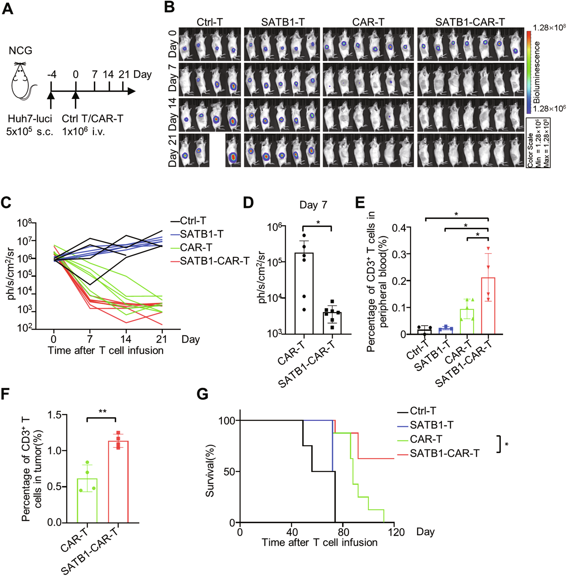
Fig. 4: Overexpression of SATB1 enhances the efficiency of CAR-T cells in vivo.
From: Enhanced anti-liver tumor efficacy of chimeric antigen receptor-T cells via SATB1 modulation

A Schematic of the human liver cancer CDX model. B Tumor luminescence signals after infusion of Ctrl-T, SATB1-T, CAR-T and SATB1-CAR-T cells in the CDX model. C Quantification of tumor bioluminescence signals at indicated time points from (B). Ctrl-T: n = 4; SATB1-T: n = 5; CAR-T: n = 6; SATB1-CAR-T: n = 7. D Statistics of tumor bioluminescence signals on day 7 after CAR-T and SATB1-CAR-T cells treatment. Data are shown as mean ± SD, CAR-T: n = 6; SATB1-CAR-T: n = 7; *, P < 0.05; Student’s t-test. E Survival of peripheral blood human T cells on day 7 after T cell treatment. Data are shown as mean ± SD, Ctrl-T: n = 3; SATB1-T: n = 3; CAR-T: n = 5; SATB1-CAR-T: n = 4; *, P < 0.05; Student’s t-test. F Survival of tumor-infiltrated human T cells after T cell treatment. Data are shown as mean ± SD, CAR-T: n = 4; SATB1-CAR-T: n = 4; **, P < 0.01; Student’s t-test. G SATB1-CAR-T cell treatment prolonged the survival of CDX model mice. Ctrl-T: n = 4; SATB1-T: n = 4; CAR-T: n = 8; SATB1-CAR-T: n = 8; *, P < 0.05; log-rank test.