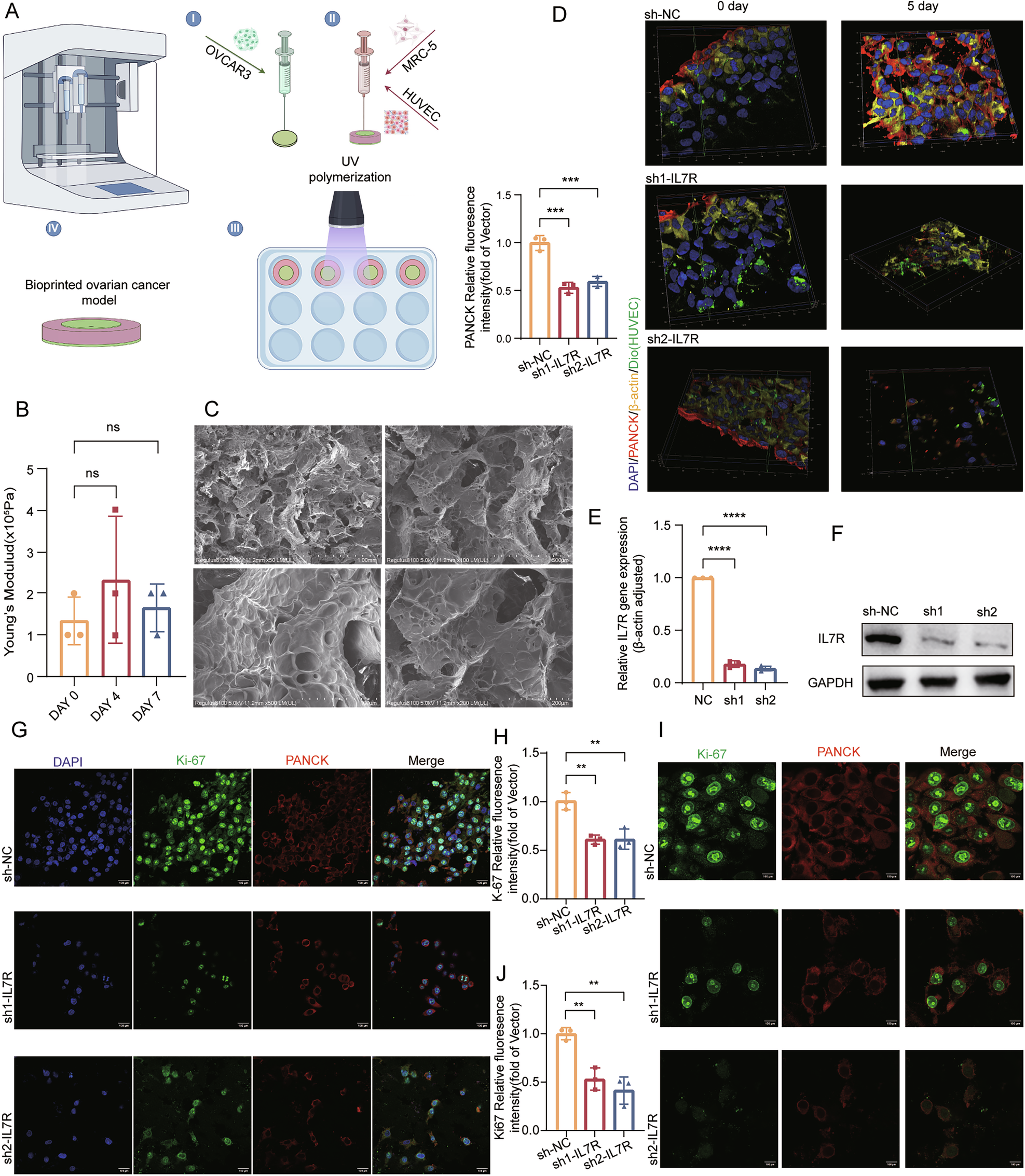
Fig. 2: 3D bioprinted tumor-stroma co-culture model and IL7R functional analysis.

A Schematic representation of 3D bioprinting strategy. A dual-nozzle system generated concentric constructs: inner ring: GelMA-embedded OVCAR3 cells (tumor compartment); outer ring: GelMA-embedded stromal components (MRC-5 + HUVECs). The constructs were cross-linked via photopolymerization and cultured for functional assays. The images sourced from Figdraw: B time-dependent changes in Young’s modulus of the hydrogels measured on days 0, 4, and 7 (N = 3); C scanning electron microscopy (SEM) images of GelMA hydrogels demonstrating a uniform porous architecture (N = 1). Scale bars (from top left, clockwise): 1000, 500, 200, and 100 µm; D 3D-reconstructed multiplex immunofluorescence of tumor-stroma co-culture (N = 3): day 0: distinct boundary between PANCK+ tumor cells (red) and stromal components. β-actin (yellow), HUVECs labeled with DiO (green), and MRC-5 cells identified as DAPI+/β-actin+/PANCK−/DiO−. Day 5: Tumor cell migration was assessed by PANCK+ signal infiltration into stromal regions. The nuclei were stained with DAPI (blue). High-magnification (×60) view; validation of IL7R knockdown (KD) in OVCAR3 cells (N = 3): E qPCR analysis of IL7R mRNA expression; F Western blot analysis of IL7R protein levels; multiplex immunofluorescence imaging on day 5 of co-culture (N = 3): G low-magnification (×40) overview showing PANCK+ tumor cells (red), proliferating cells (Ki-67, green), and nuclei (DAPI, blue); H quantification of ×40 fluorescence intensity; I high-magnification (×100) view of the invasive front (N = 3); and J quantification of ×100 fluorescence intensity. Scale bar: 100 µm. Statistical significance: ns (not significant), *P < 0.05, **P < 0.01, ***P < 0.001, ****P < 0.0001. Data are presented as mean ± SEM.