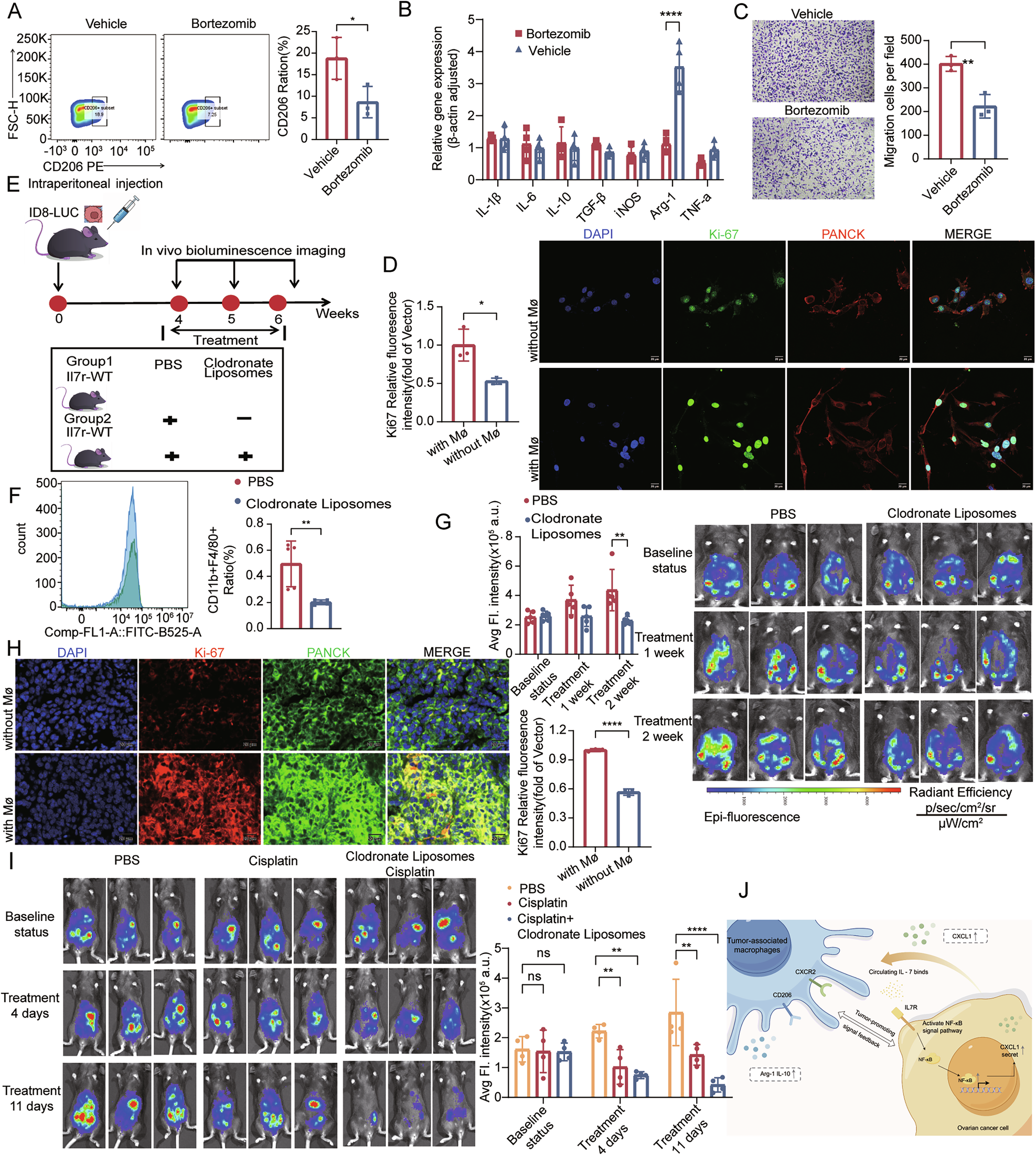
Fig. 6: NF-κB-dependent regulation of macrophage polarization and migration by ovarian cancer cells, and therapeutic effects of macrophage depletion.

A Flow cytometry analysis of immunosuppressive macrophage polarization in bone marrow-derived macrophages (BMDMs) co-cultured with murine ovarian cancer cells treated with or without an NF-κB inhibitor (15 µM) (N = 3); B qPCR validation of macrophage polarization marker genes in BMDMs co-cultured with NF-κB inhibitor-treated tumor cells (N = 3); C Transwell migration assay to assess chemotaxis of BMDMs toward conditioned media from NF-κB inhibitor-treated or untreated murine ovarian cancer cells. Migrated cells were quantified after 24 h of incubation (N = 3). Scale bar: 100 µm; D 3D bioprinted co-culture of immunosuppressive-polarized THP-1 cells with OVCAR3 cells for 5 days, followed by multiplex immunofluorescence to evaluate immunosuppressive macrophage effects on tumor cell proliferation: Ki-67 (green, proliferative marker); PANCK (red, epithelial marker); nuclei stained with DAPI (blue) (N = 3). Scale bar: 20 µm; E schematic of clodronate liposome treatment in an ID8-LUC murine ovarian cancer model. Mice were intraperitoneally injected with ID8-LUC cells, and baseline tumor burden was assessed by bioluminescence imaging (BLI) at Week 4. Treatment commenced at Week 4 with intraperitoneal injections of PBS (control) or clodronate liposomes (10 mg/kg, twice weekly). BLI was repeated at Weeks 5 and 6 to monitor metastatic progression. Images sourced from Figdraw; F flow cytometry analysis of macrophage depletion efficiency in spleens of clodronate liposome-treated mice, quantified by CD11b+ F4/80+ cell frequency (gated on live cells) (N = 5 mouse/group); G metastatic burden assessment: Representative BLI images of mice from PBS- and clodronate liposome-treated groups at Week 6, depicting abdominal bioluminescence intensity (N = 5 mouse/group); H multicolor immunofluorescence was conducted to verify the expression of tumor cell-related markers in mouse ovarian cancer tissues under conditions of macrophage depletion or non-depletion (PANCK: green; Ki-67: red; nuclei/DAPI: blue) (N = 3). Scale bar: 20 µm; I metastatic burden assessment: Representative BLI images of mice from PBS, Cisplatin, and clodronate liposomes, combining with Cisplatin groups, depicting abdominal bioluminescence intensity (N = 4 mice/group); J signal pathway diagram; image sourced from Figdraw. Statistical significance: ns (not significant), *P < 0.05, **P < 0.01, ***P < 0.001, ****P < 0.0001. Data are presented as mean ± SEM.