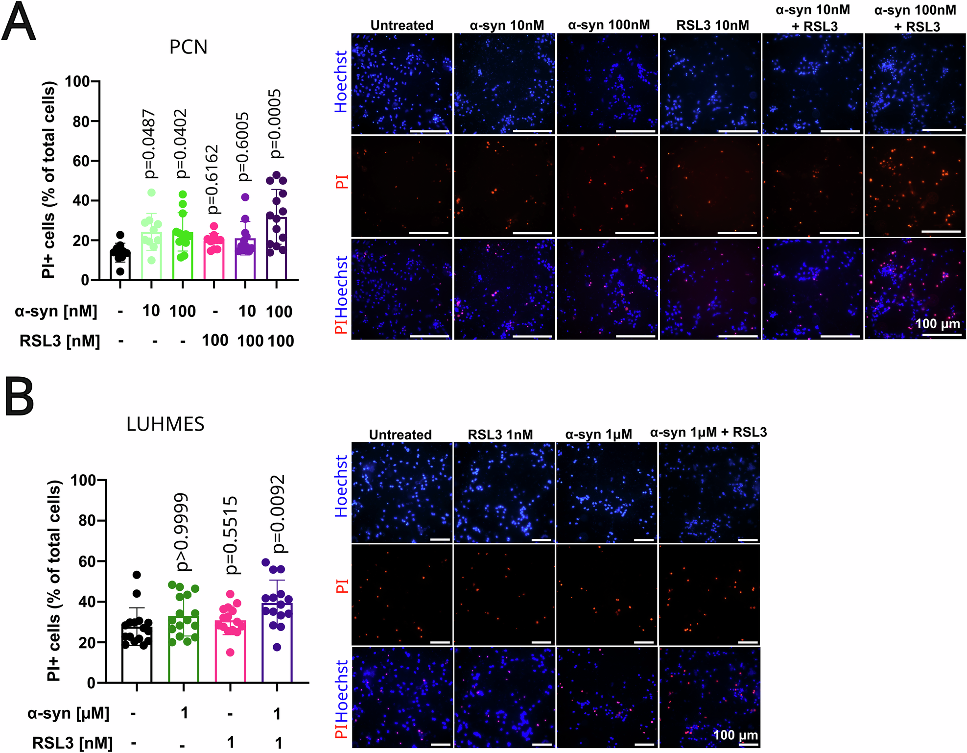
Fig. 5: Combined challenge of α-syn fibrils with RSL3 induced higher PI uptake in neuronal cells.
From: Ferroptosis inhibition protects against α-synuclein-related neuronal cell death

A Quantification of PI-positive cells in relation to total cells showing the levels of PI uptake with RSL3 and α-syn treatments alone compared to higher PI positivity with co-treatment of 100 nM α-syn fibrils in PCNs (left) and the representative images after 24 h treatments (right). B Quantification shows no significant PI uptake with RSL3 and α-syn treatments alone and a higher PI positivity with co-treatment of RSL3 and 1 µM α-syn fibrils in LUHMES (left) and the representative images after 24 h treatments (right). Each graph in this figure is a representative experiment from a total of three biological replicates. Each replicate was conducted independently to ensure the robustness and consistency of our results, and similar trends were observed in the remaining two replicates.) Statistical significance was determined by Kruskal–Wallis with Dunn’s post-hoc multiple comparison test (p < 0.05).