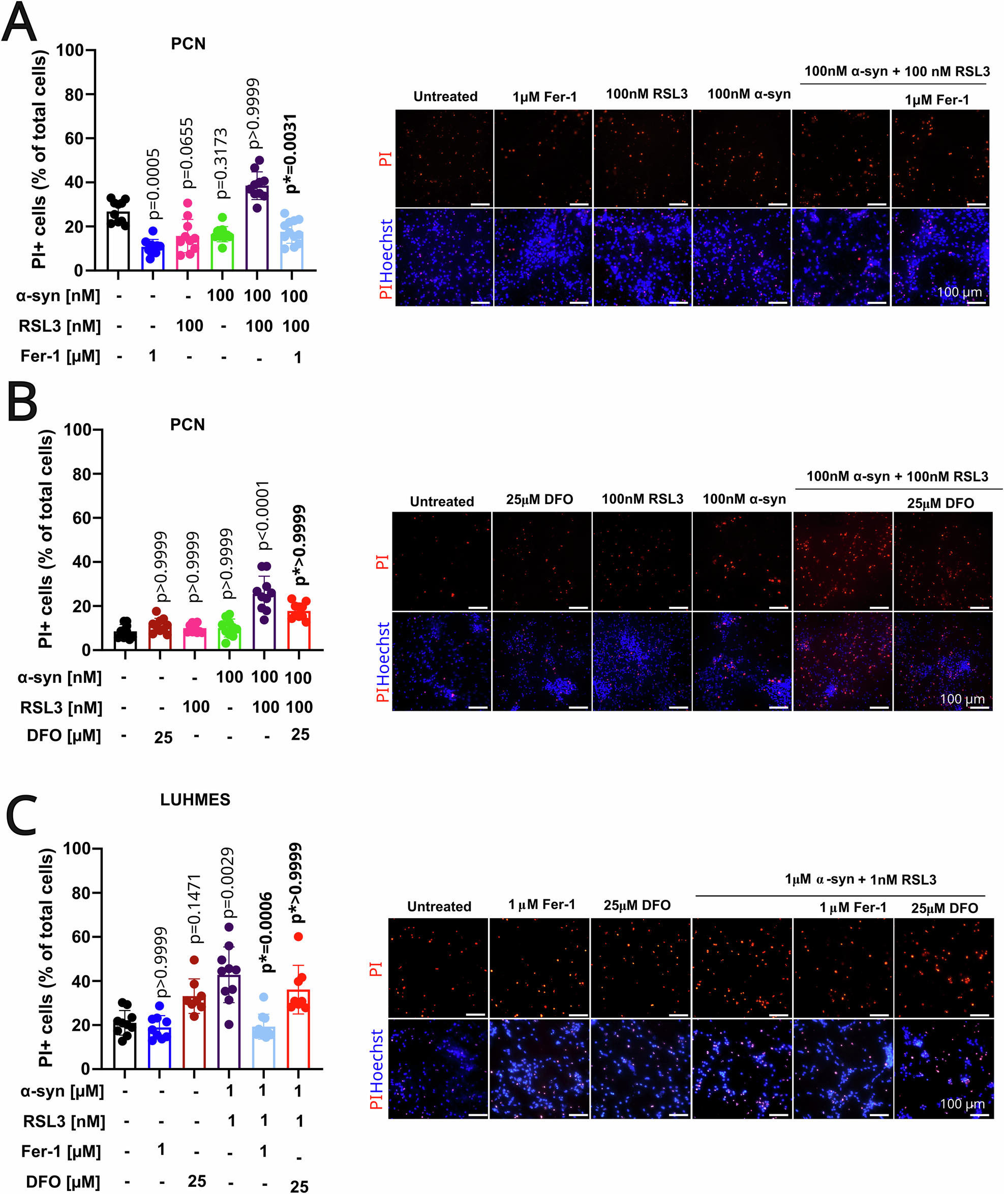
Fig. 6: The cell death mediated by α-syn fibrils and RSL3 co-treatment was differentially reduced by Fer-1.
From: Ferroptosis inhibition protects against α-synuclein-related neuronal cell death

A PCNs were pre-treated for 4 h with 1 µM Fer-1 followed by a 24 h treatment with RSL3, α-syn, or both, and Fer-1. The quantification shows that PI-positive cells in conditions of co-treatment of α-syn and RSL3 were reduced by Fer-1 (left, p = 0.0031). Representative images following the treatment are presented on the right side of the panel. B PCNs were pre-treated for 4 h with 25 µM DFO, followed by a 24 h treatment with RSL3, α-syn, or both and DFO. The quantification shows that PI-positive cells of co-treatment of α-syn and RSL3 were not significantly decreased by DFO (left, p > 0.999). Representative images following treatment are shown on the right side of the panel. C LUHMES were pre-treated for 4 h with 1 µM Fer-1 or 25 µM DFO, followed by a 24 h treatment with RSL3, α-syn, or both, and Fer-1 or DFO. Fer-1 (p = 0.0006) but not DFO (p > 0.9999) reduced the PI-positive cells in conditions of RSL3 and α-syn, as shown by the image quantification. The representative images after the treatment are presented on the right side of the panel. Each graph in this figure is a representative experiment from a total of three biological replicates. Each replicate was conducted independently to ensure the robustness and consistency of our results, and similar trends were observed in all biological replicates. Statistical significance was determined by Kruskal–Wallis with Dunn’s post-hoc multiple comparison test (p < 0.05; p, compared to untreated conditions; p*, compared to co-treatment conditions).