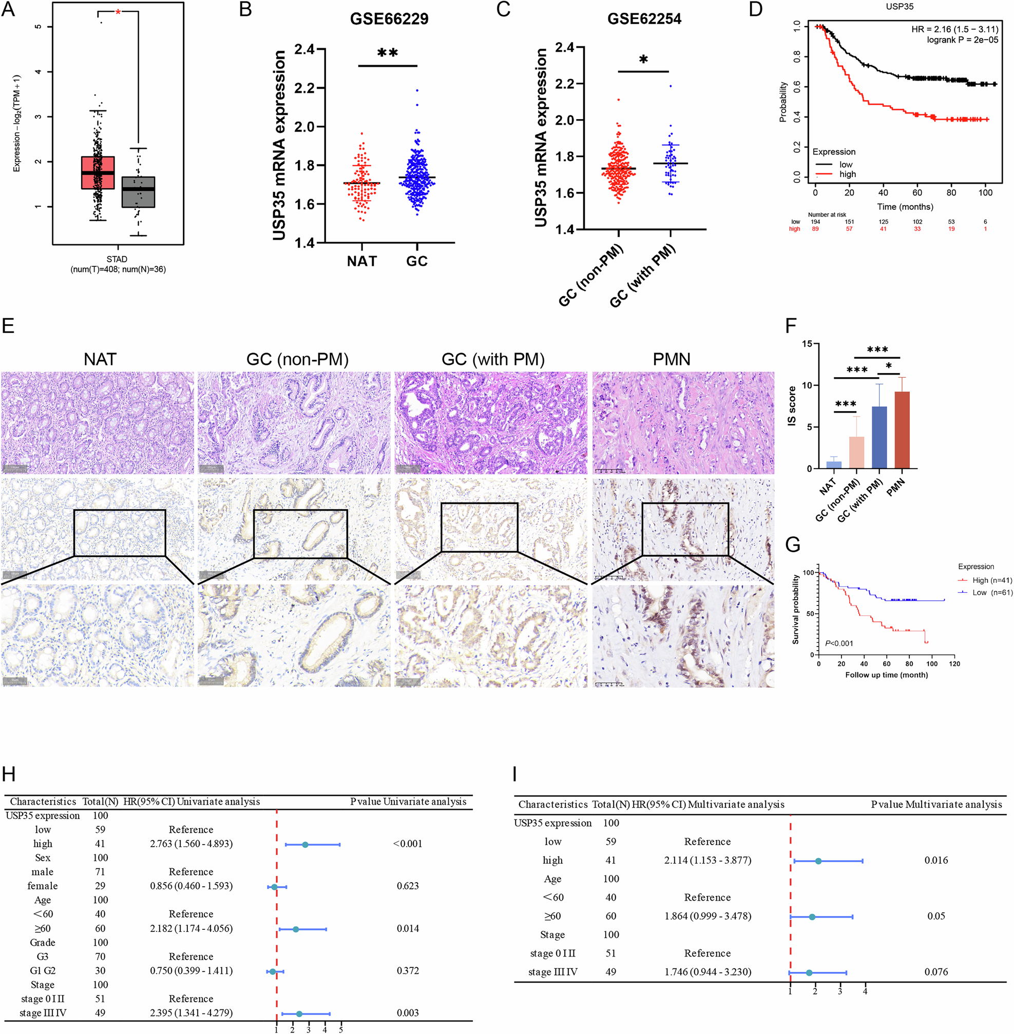
Fig. 1: USP35 expression characteristics in GC.

A, B The GEPIA and GSE66229 databases were used to analyze the differential expression of USP35 in normal and GC tissues. C Differential expression of USP35 in non-PM GC and GC with PM was analyzed in GSE62254. D Kaplan–Meier survival analysis demonstrated the association of USP35 expression with prognosis in GC in GSE62254. E, F Immunohistochemical staining showing USP35 expression in GC progression; scale bars: 50μm and 100μm. G Kaplan–Meier survival analysis of the association of USP35 expression with OS. H, I Univariate and multivariate COX regression analysis of patients with GC. Data are presented as the mean ± SD. Gene Expression Profiling Interactive Analysis, GEPIA; gastric cancer, GC; non-peritoneal metastasis, non-PM; peritoneal metastasis, PM; peritoneal metastatic nodule, PMN; overall survival, OS. *P < 0.05; **P < 0.01; ***P < 0.001.