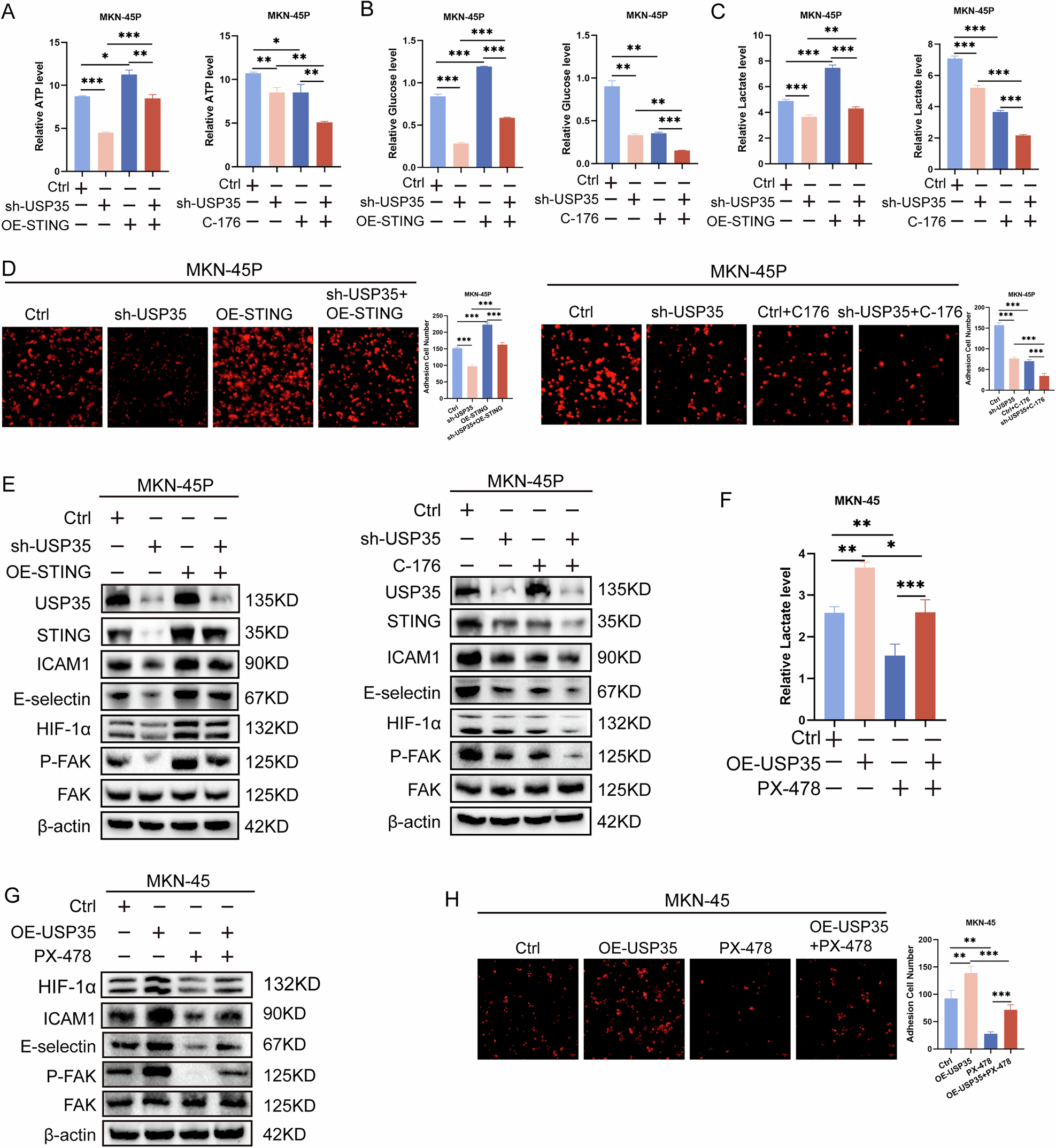
Fig. 4: USP35/STING promotes peritoneal colonization of GC cells by activating the HIF-1α/FAK pathway.

A–C The effects of sh-USP35, OE-STING, C-176 (STING inhibitor), and their combination on the metabolites in glycolysis (n = 3). D The effect of sh-USP35, OE-STING, C-176, and their combination on colonization ability of GC cells (n = 5); scale bar: 500μm. E Western blotting was used to detect expression adhesion molecules and the key protein of the HIF-1α/FAK pathway in GC cells by stimulating sh-USP35, OE-STING, C-176, and their combination. F Lactate production in GC cells in the presence of PX-478 (n = 3). G Protein expression adhesion molecules and the key protein of the HIF-1α/FAK pathway in GC cells in the presence of PX-478. H. The effect of the presence of PX-478 on the colonization ability of GC cells (n = 5); scale bar: 100μm. Data are presented as the mean ± SD. Gastric cancer, GC overexpression, OE short hairpin, sh. *P < 0.05; **P < 0.01; ***P < 0.001.